HOME   LIST
‹–   –›

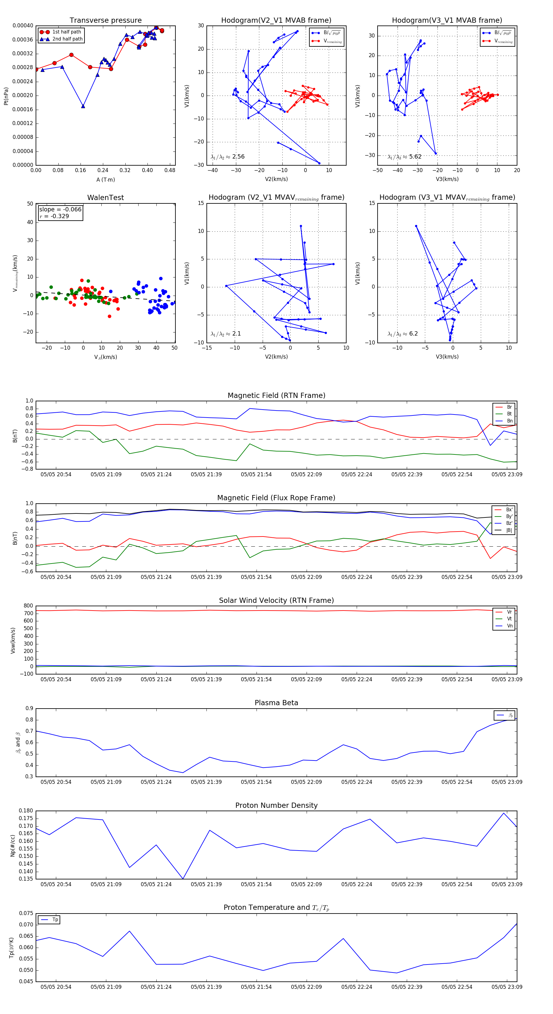
Flux Rope in 2006

Flux Rope Event 2006-05-05 20:48 ~ 2006-05-05 23:12 (145 minutes)


plot