HOME   LIST
‹–   –›

Flux Rope in 2006

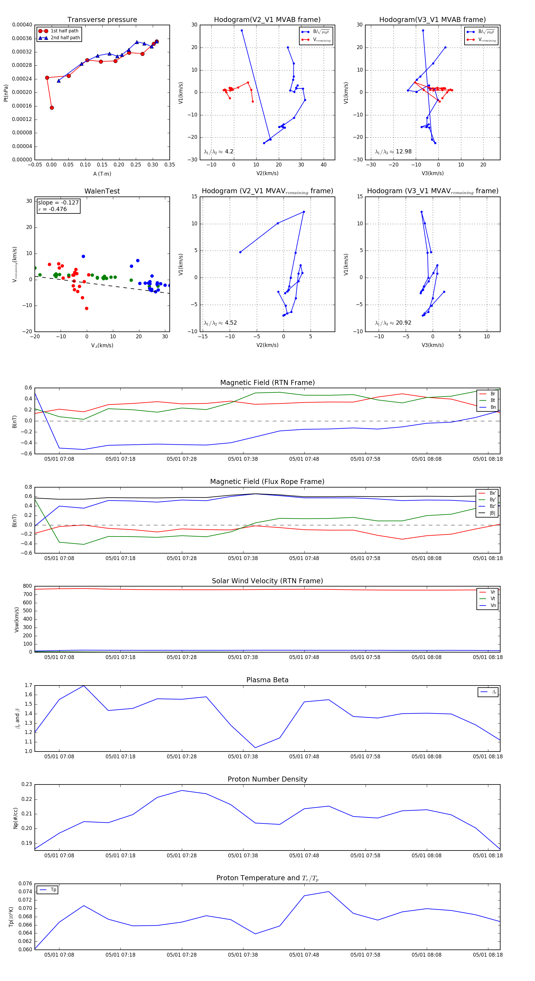
Flux Rope Event 2006-05-01 07:04 ~ 2006-05-01 08:20 (77 minutes)


plot