HOME   LIST
‹–   –›

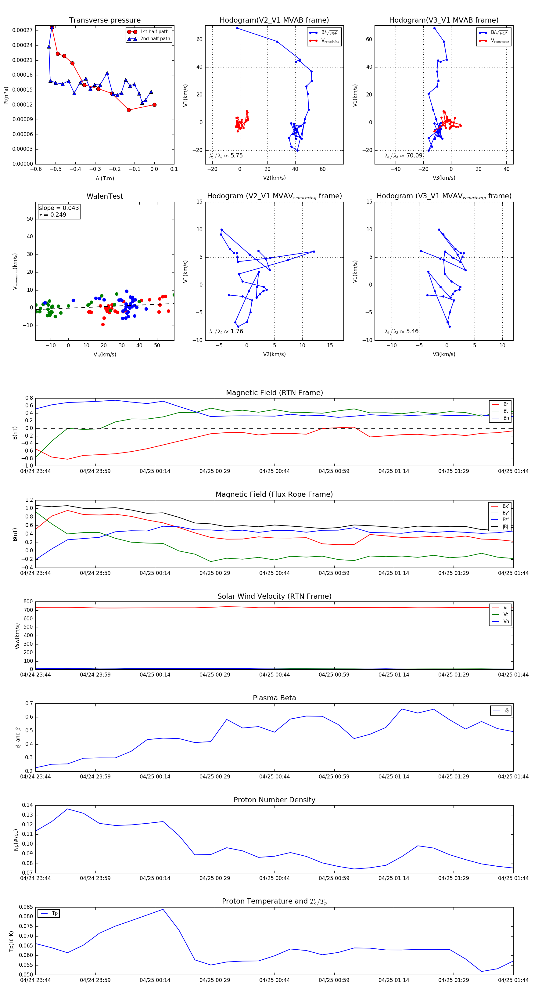
Flux Rope in 2006

Flux Rope Event 2006-04-24 23:44 ~ 2006-04-25 01:44 (121 minutes)


plot