HOME   LIST
‹–   –›

Flux Rope in 2006

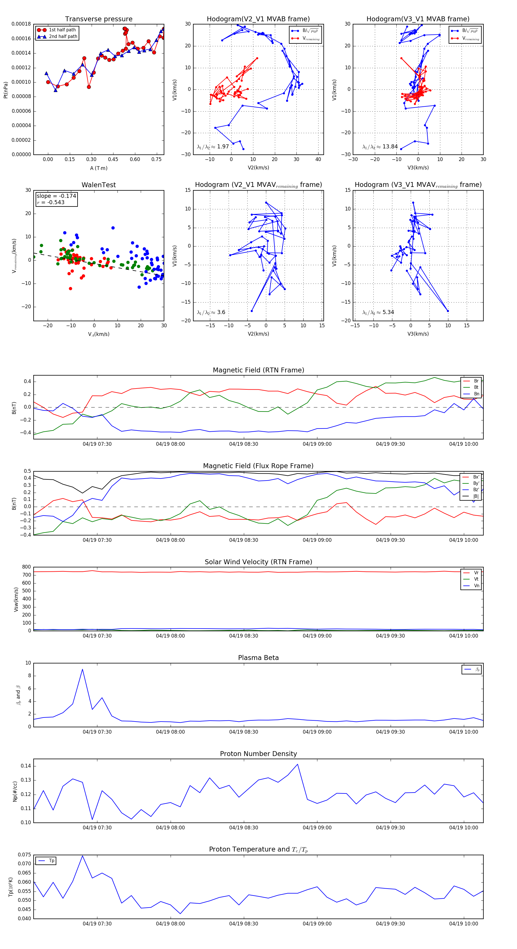
Flux Rope Event 2006-04-19 07:04 ~ 2006-04-19 10:08 (185 minutes)


plot