HOME   LIST
‹–   –›

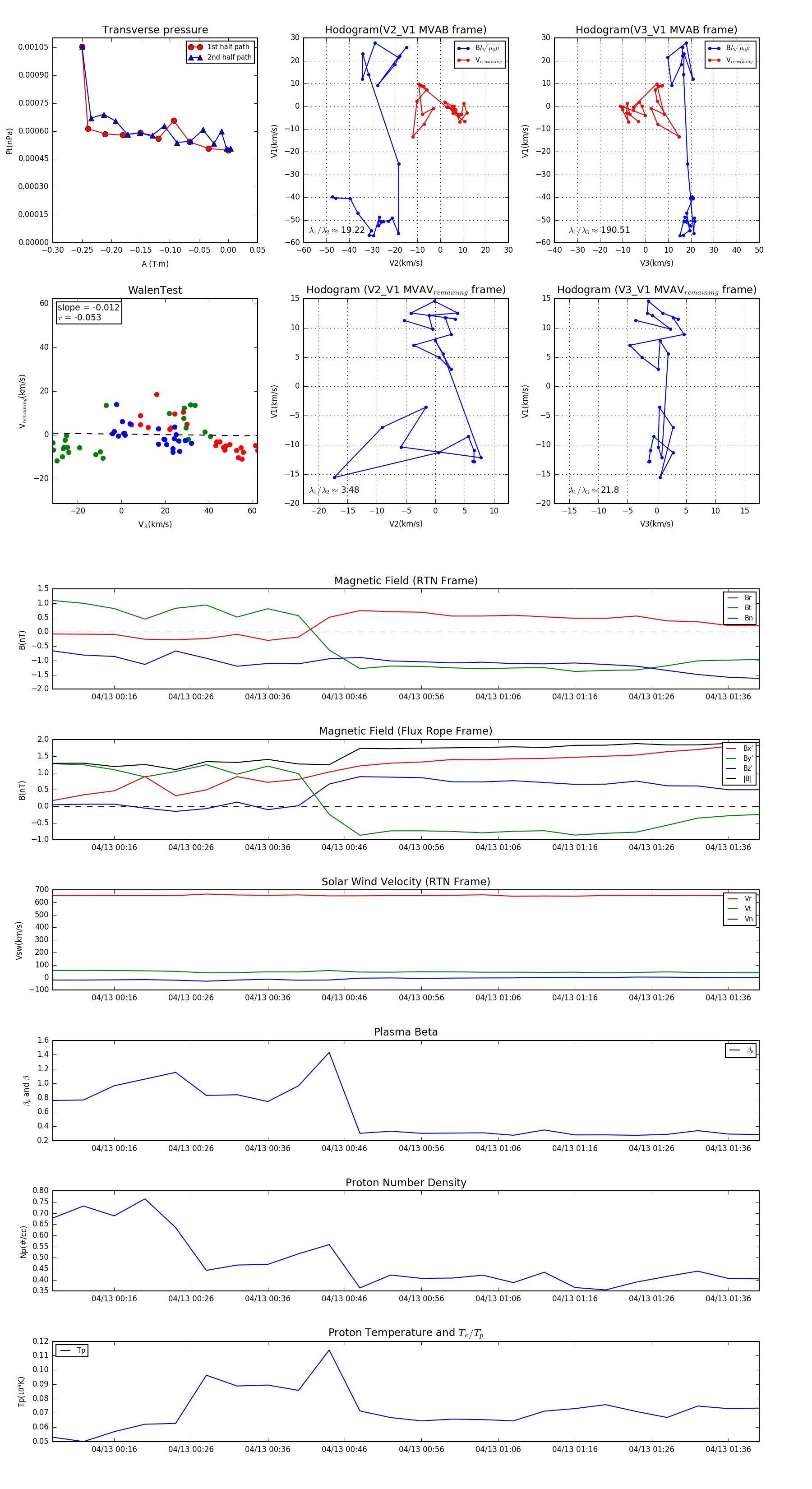
Flux Rope in 2006

Flux Rope Event 2006-04-13 00:08 ~ 2006-04-13 01:40 (93 minutes)


plot