HOME   LIST
‹–   –›

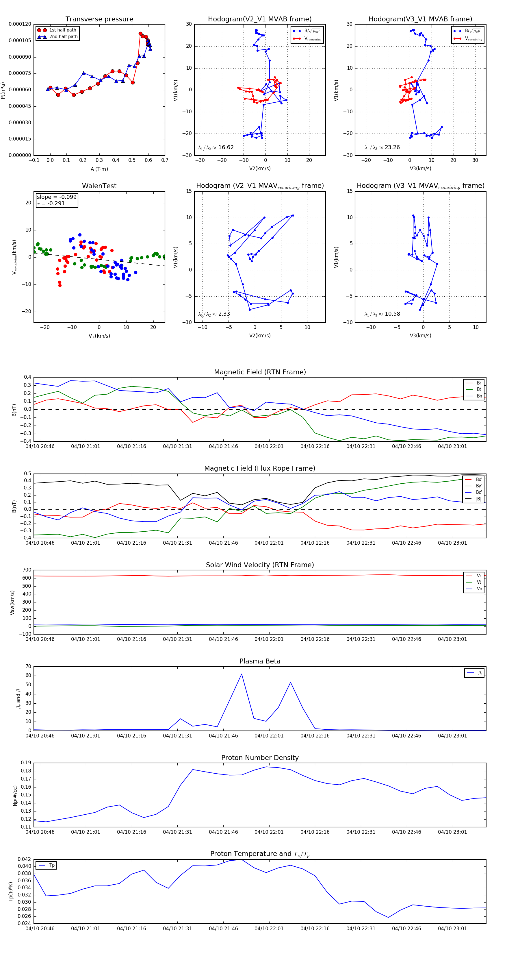
Flux Rope in 2006

Flux Rope Event 2006-04-10 20:44 ~ 2006-04-10 23:12 (149 minutes)


plot