HOME   LIST
‹–   –›

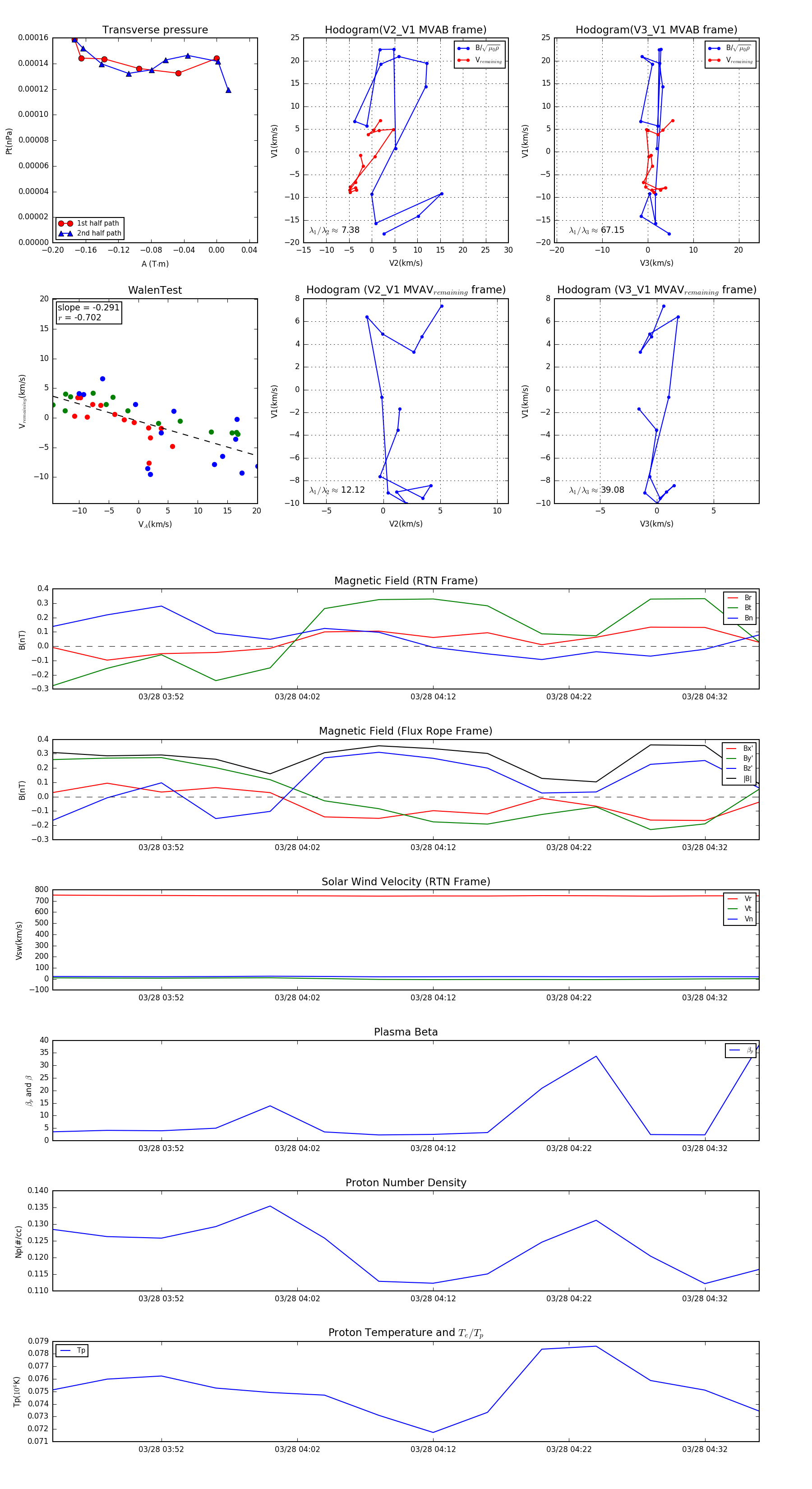
Flux Rope in 2006

Flux Rope Event 2006-03-28 03:44 ~ 2006-03-28 04:36 (53 minutes)


plot