HOME   LIST
‹–   –›

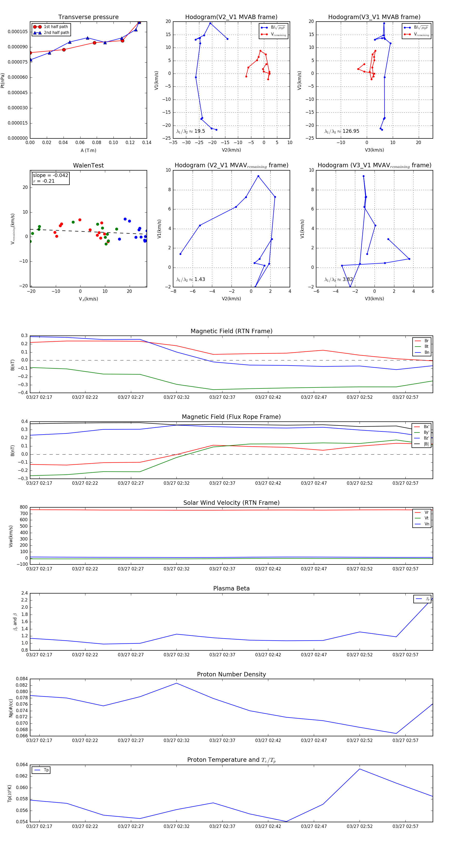
Flux Rope in 2006

Flux Rope Event 2006-03-27 02:16 ~ 2006-03-27 03:00 (45 minutes)


plot