HOME   LIST
‹–   –›

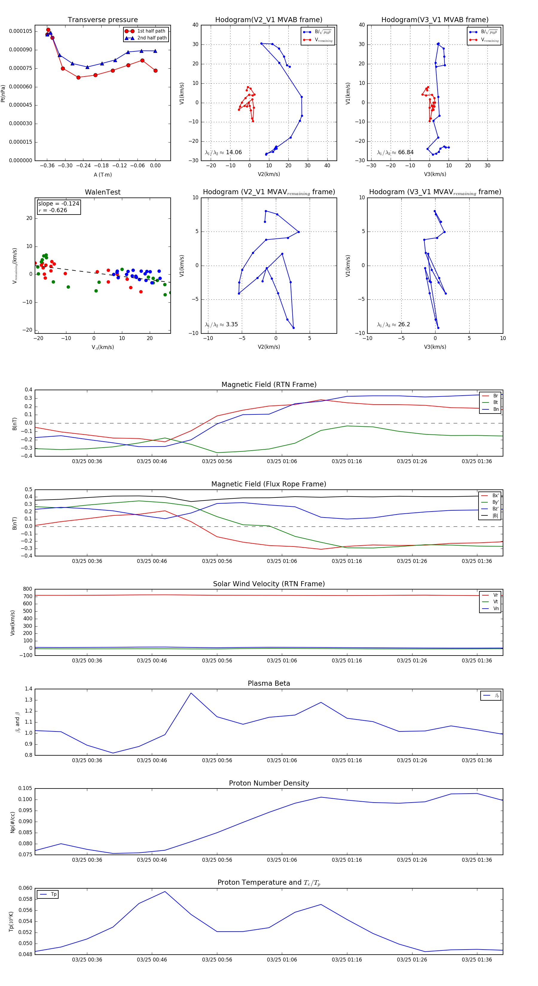
Flux Rope in 2006

Flux Rope Event 2006-03-25 00:28 ~ 2006-03-25 01:40 (73 minutes)


plot