HOME   LIST
‹–   –›

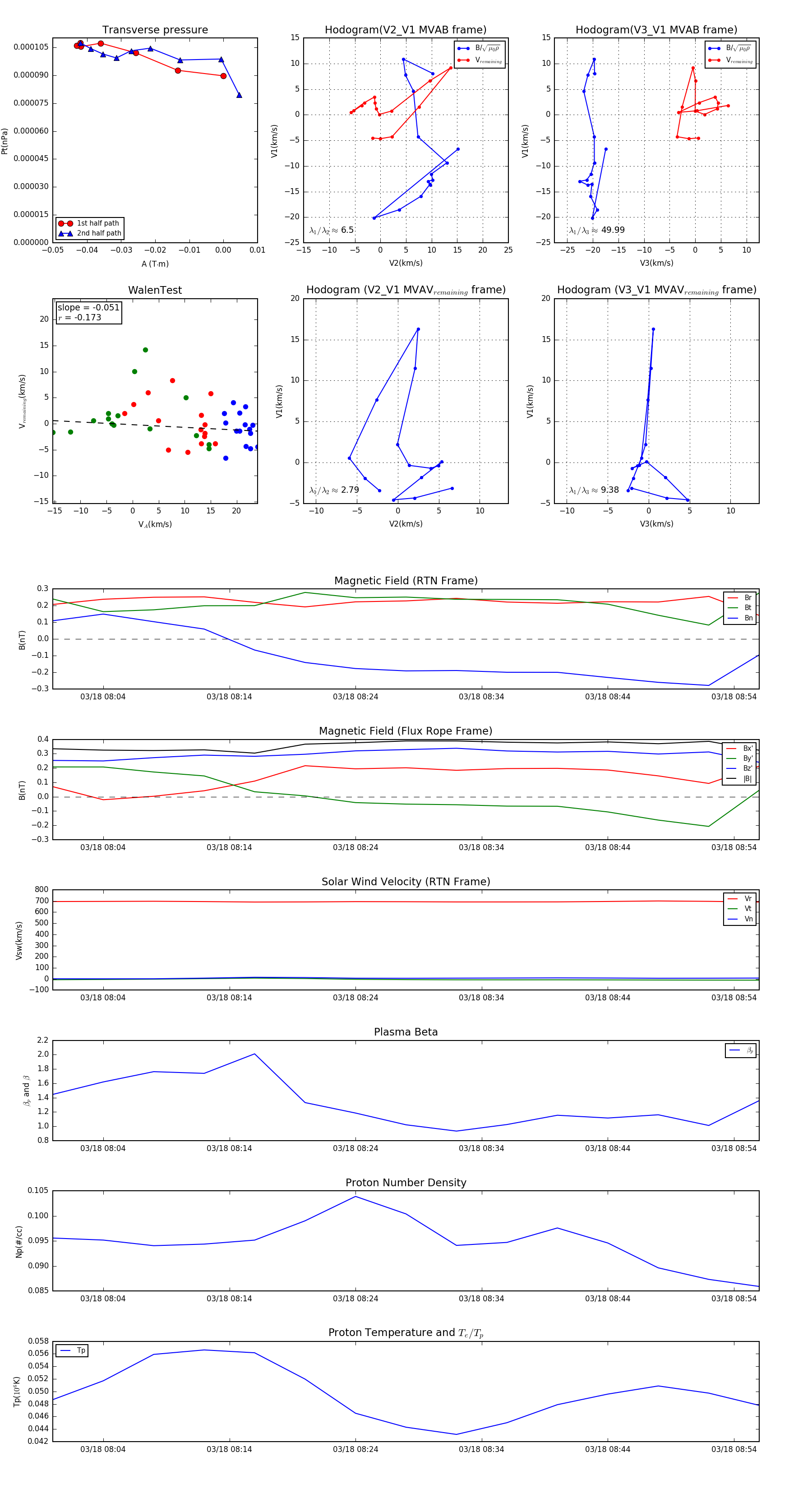
Flux Rope in 2006

Flux Rope Event 2006-03-18 08:00 ~ 2006-03-18 08:56 (57 minutes)


plot