HOME   LIST
‹–   –›

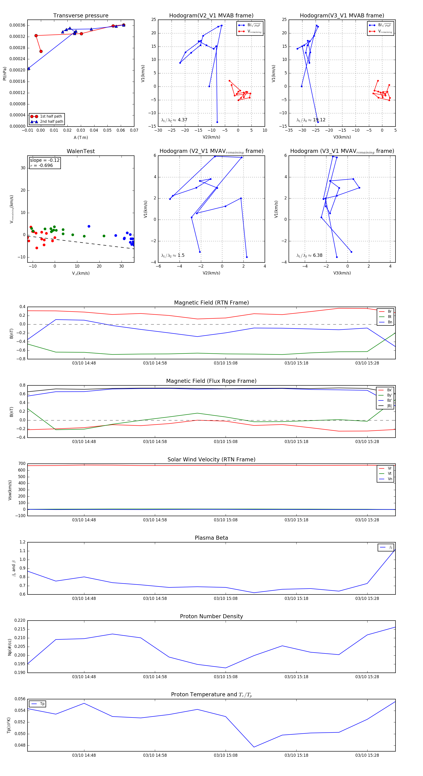
Flux Rope in 2006

Flux Rope Event 2006-03-10 14:40 ~ 2006-03-10 15:32 (53 minutes)


plot