HOME   LIST
‹–   –›

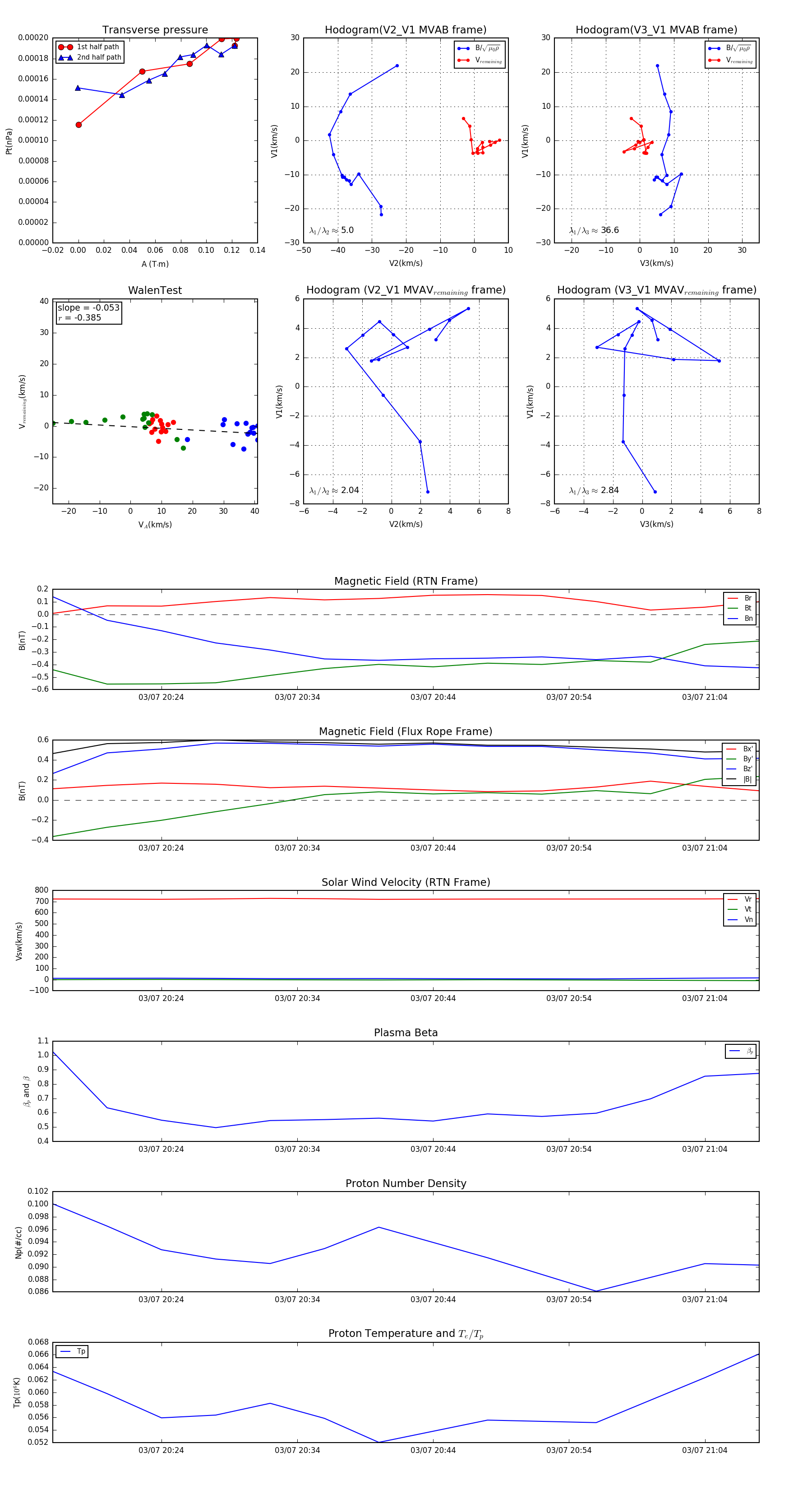
Flux Rope in 2006

Flux Rope Event 2006-03-07 20:16 ~ 2006-03-07 21:08 (53 minutes)


plot