HOME   LIST
‹–   –›

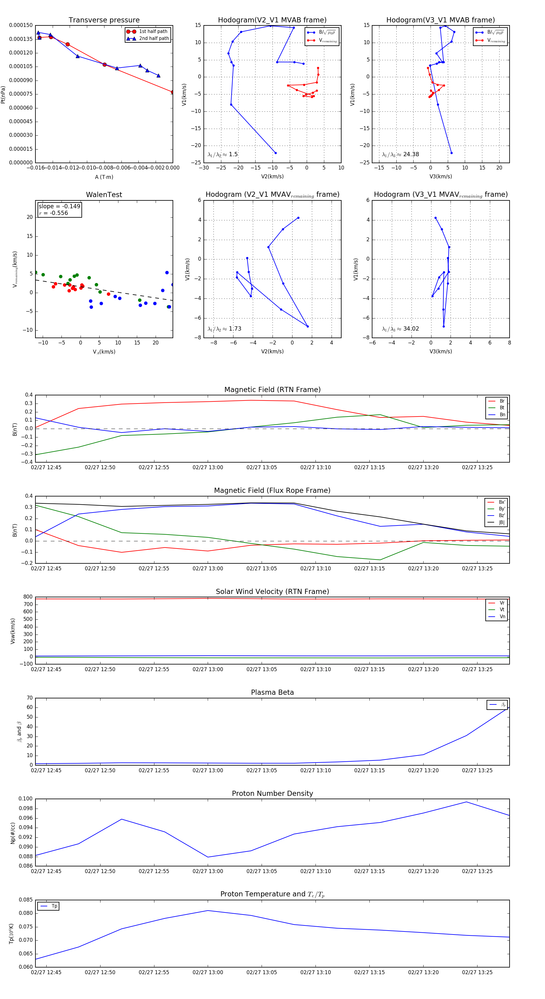
Flux Rope in 2006

Flux Rope Event 2006-02-27 12:44 ~ 2006-02-27 13:28 (45 minutes)


plot