HOME   LIST
‹–   –›

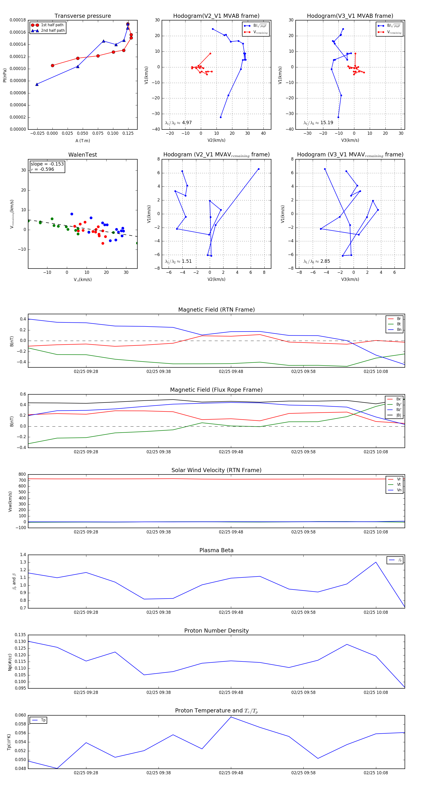
Flux Rope in 2006

Flux Rope Event 2006-02-25 09:20 ~ 2006-02-25 10:12 (53 minutes)


plot