HOME   LIST
‹–   –›

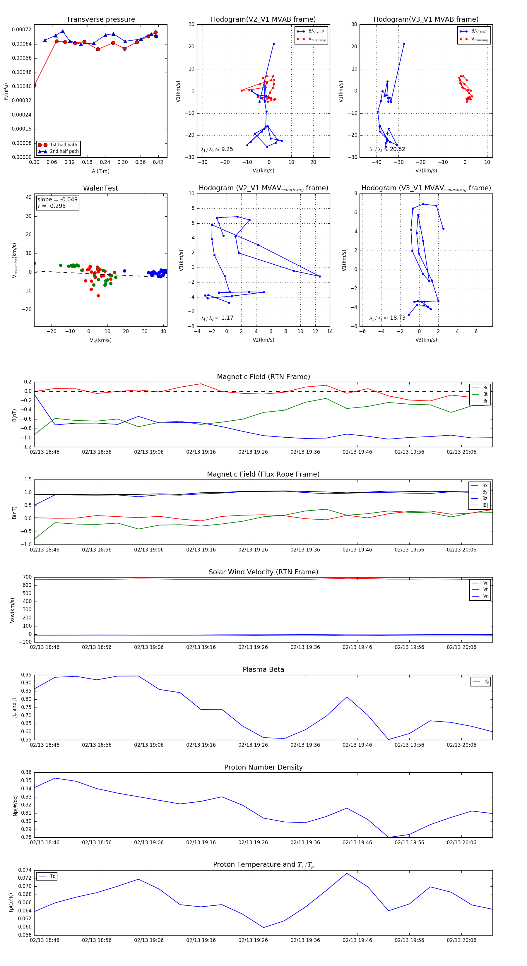
Flux Rope in 2006

Flux Rope Event 2006-02-13 18:44 ~ 2006-02-13 20:12 (89 minutes)


plot