HOME   LIST
‹–   –›

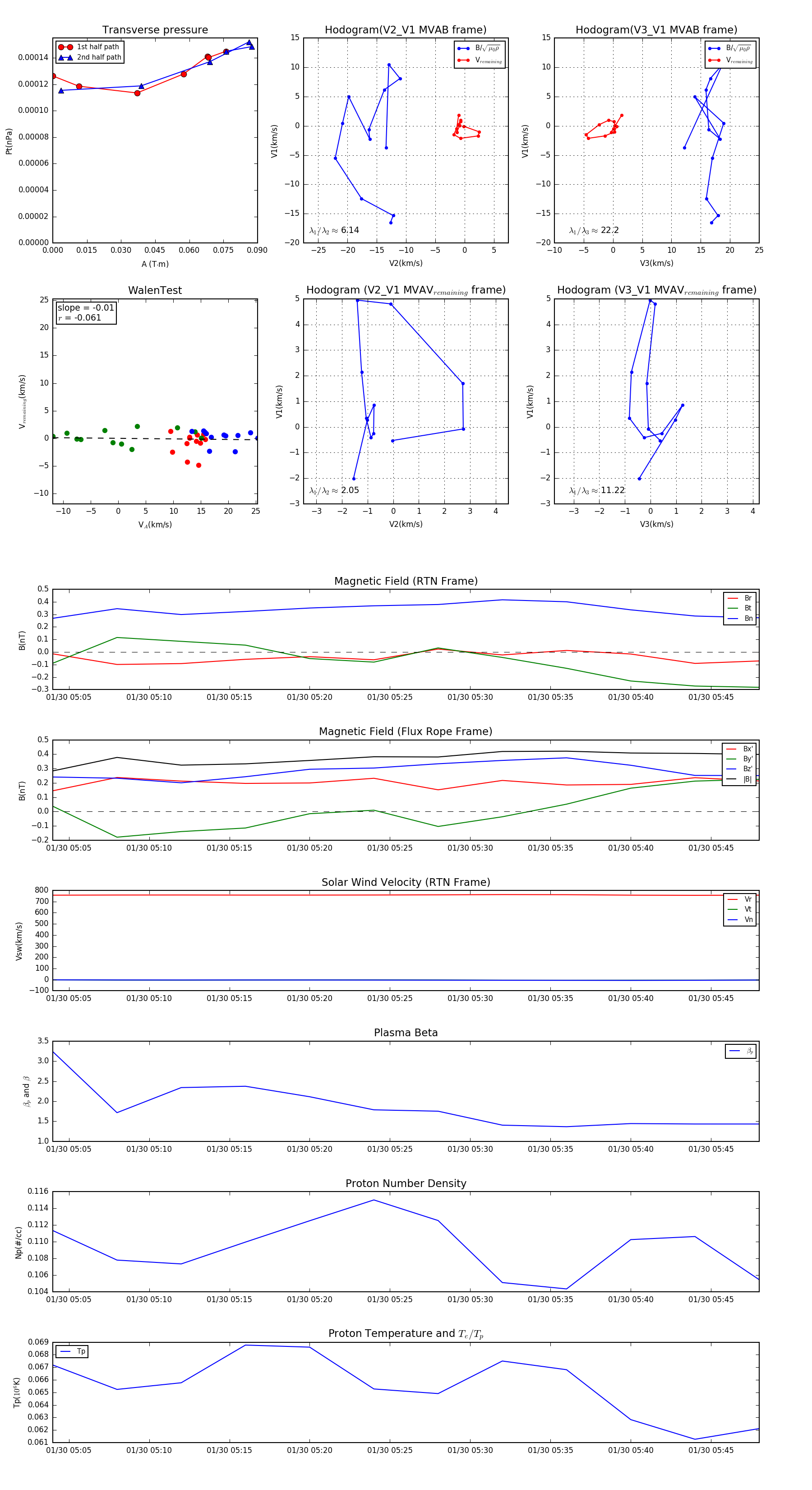
Flux Rope in 2006

Flux Rope Event 2006-01-30 05:04 ~ 2006-01-30 05:48 (45 minutes)


plot