HOME   LIST
‹–   –›

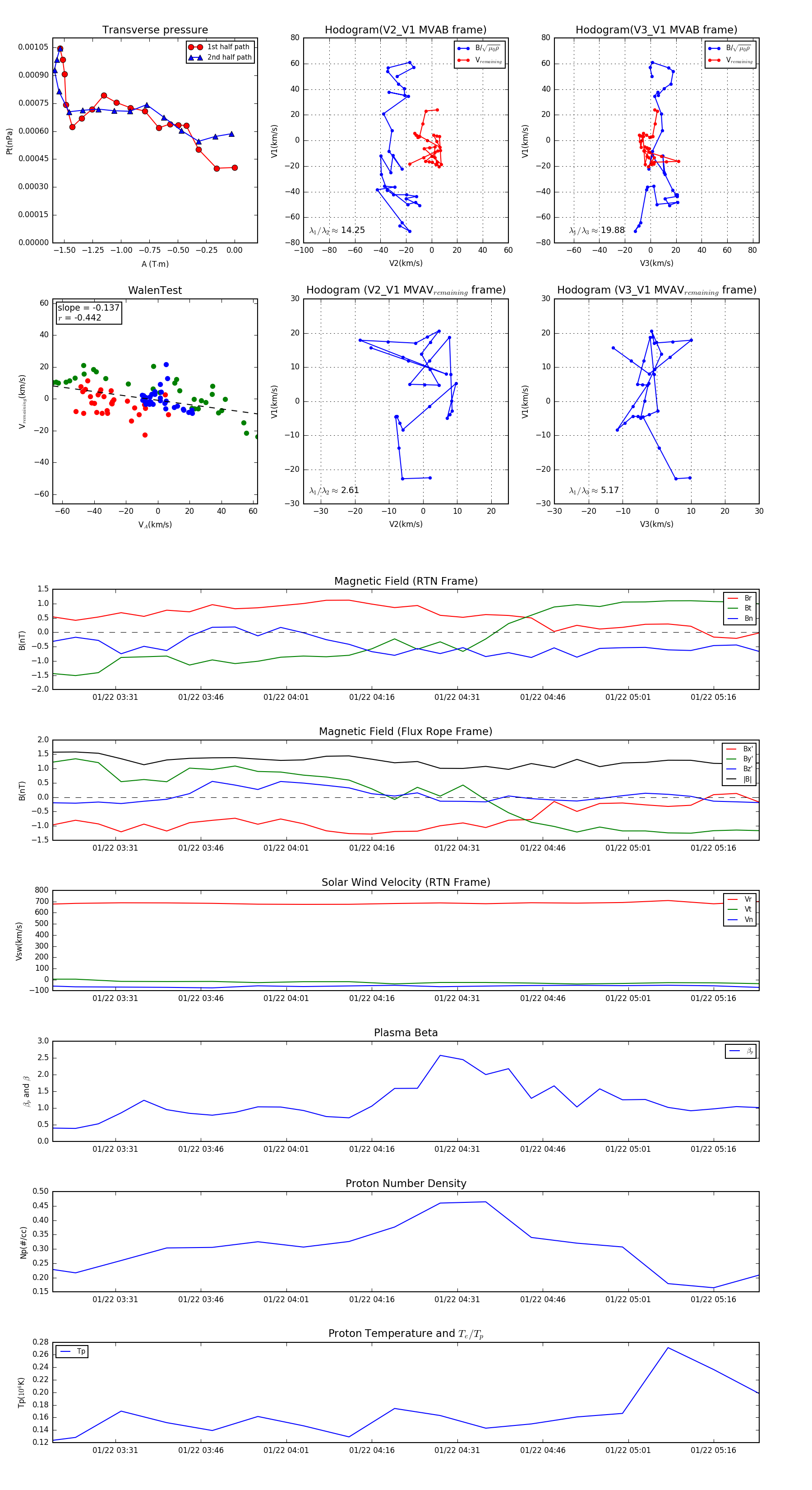
Flux Rope in 2006

Flux Rope Event 2006-01-22 03:20 ~ 2006-01-22 05:24 (125 minutes)


plot