HOME   LIST
‹–   –›

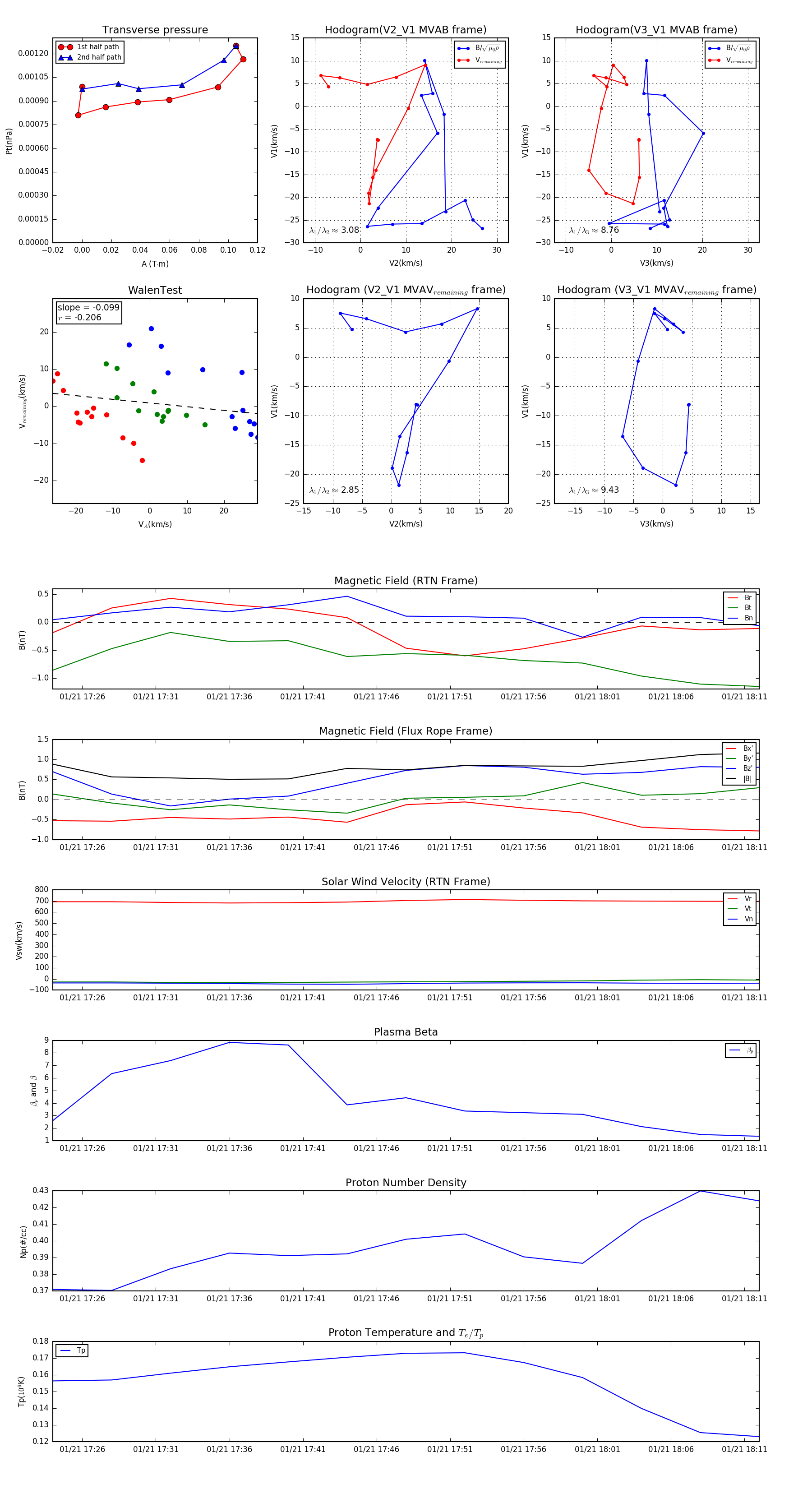
Flux Rope in 2006

Flux Rope Event 2006-01-21 17:24 ~ 2006-01-21 18:12 (49 minutes)


plot