HOME   LIST
‹–   –›

Flux Rope in 2006

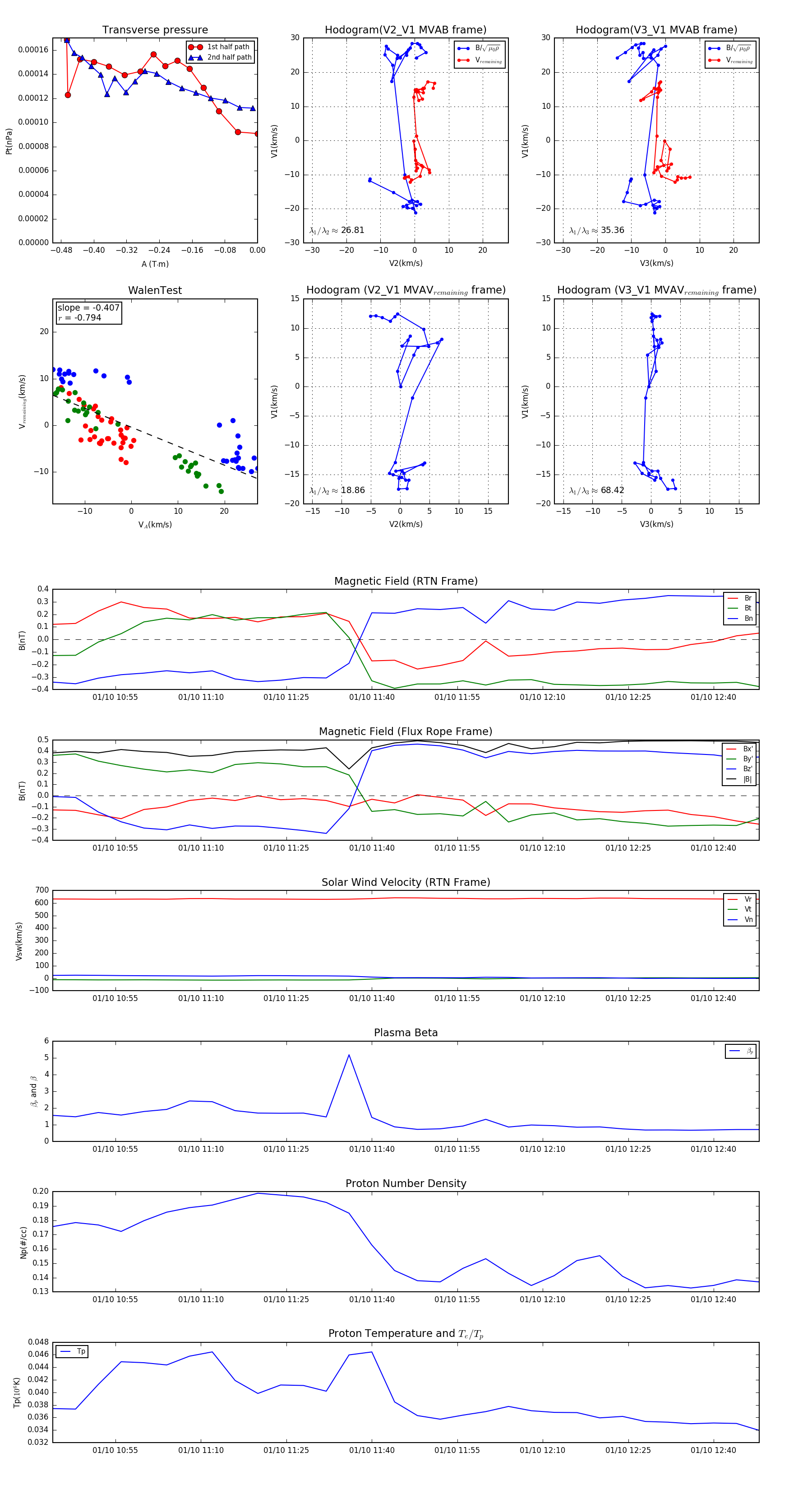
Flux Rope Event 2006-01-10 10:44 ~ 2006-01-10 12:48 (125 minutes)


plot