HOME   LIST
‹–   –›

Flux Rope in 2005

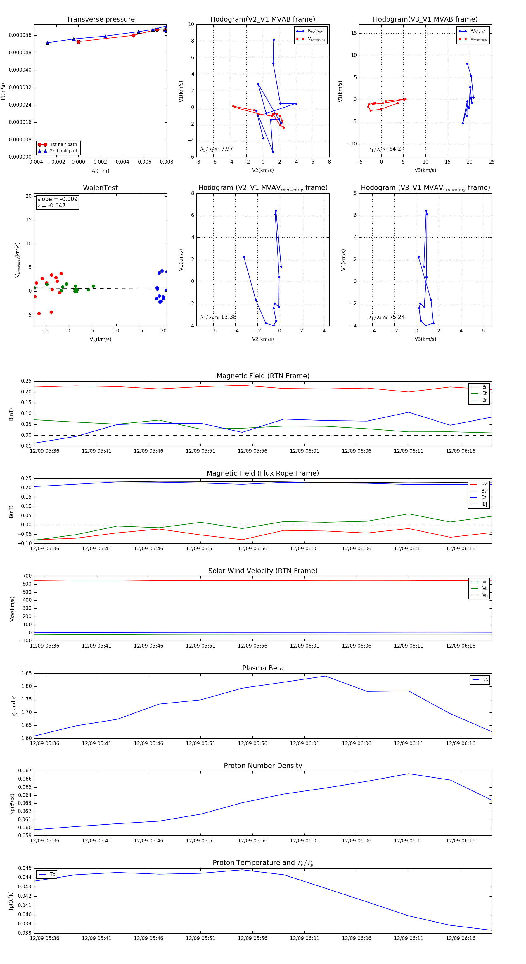
Flux Rope Event 2005-12-09 05:35 ~ 2005-12-09 06:19 (45 minutes)


plot