HOME   LIST
‹–   –›

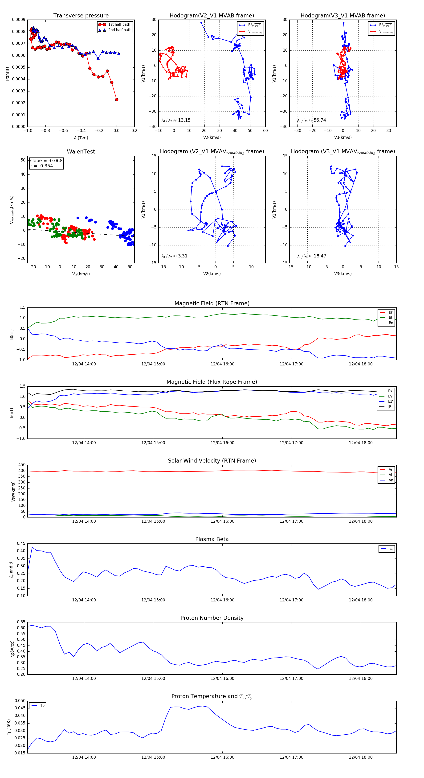
Flux Rope in 2005

Flux Rope Event 2005-12-04 13:11 ~ 2005-12-04 18:31 (321 minutes)


plot