HOME   LIST
‹–   –›

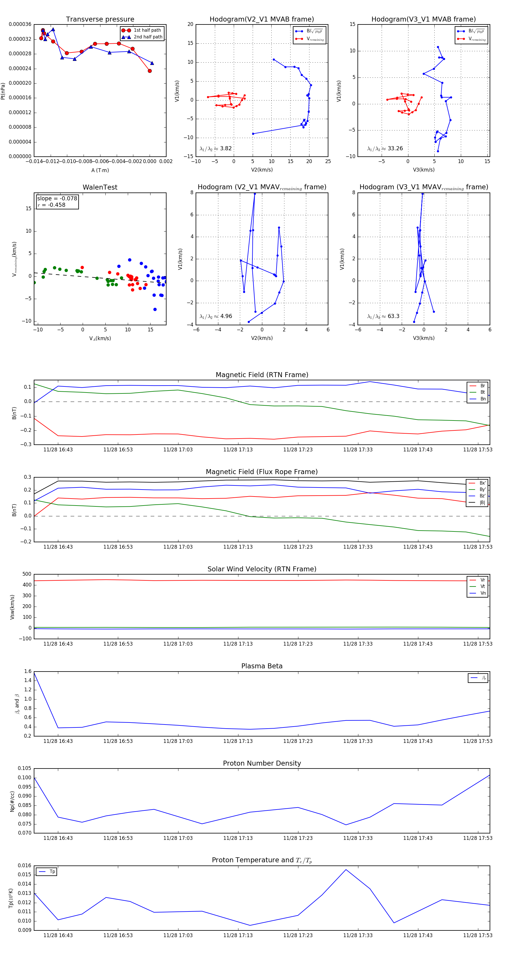
Flux Rope in 2005

Flux Rope Event 2005-11-28 16:39 ~ 2005-11-28 17:55 (77 minutes)


plot