HOME   LIST
‹–   –›

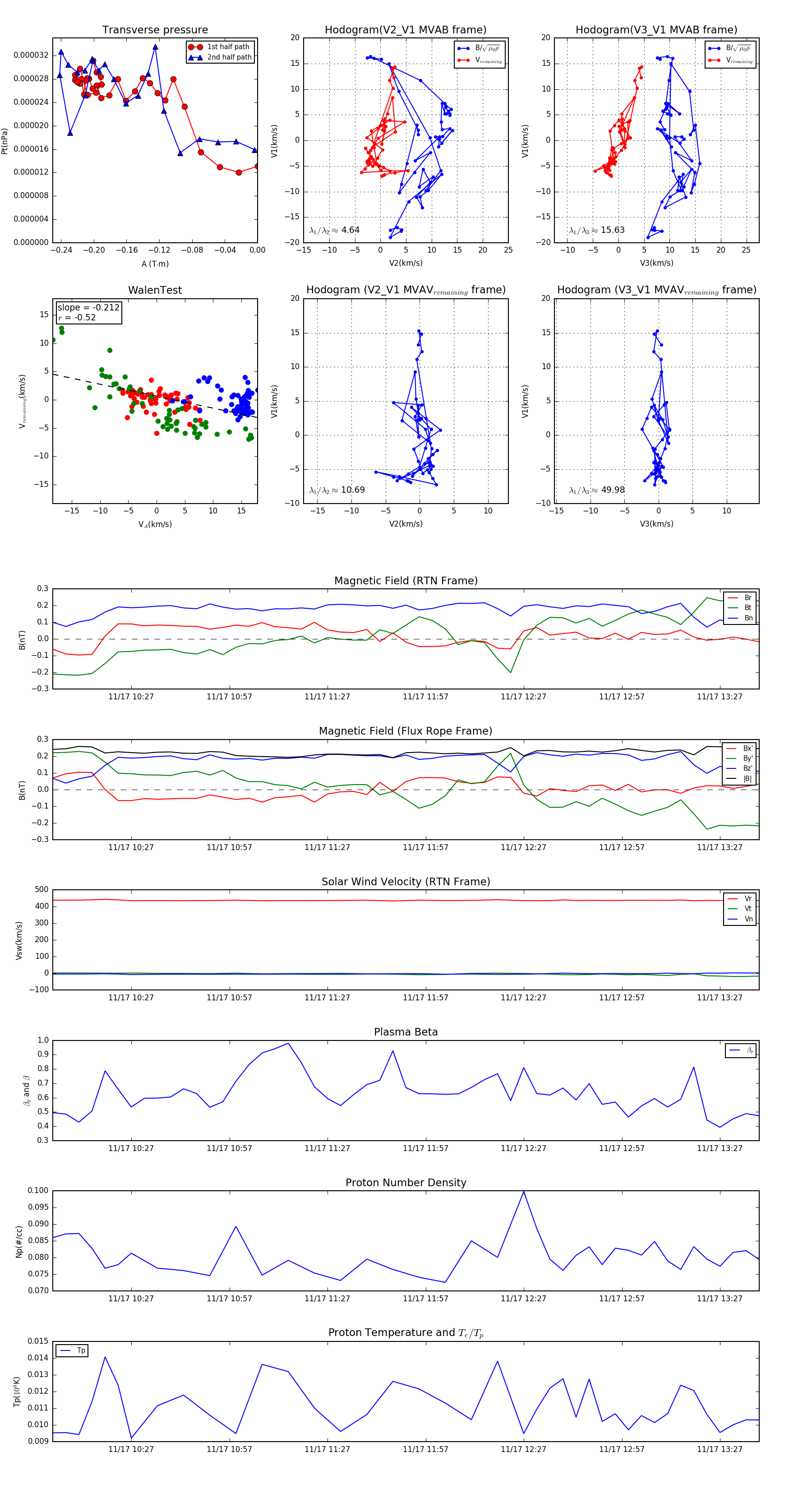
Flux Rope in 2005

Flux Rope Event 2005-11-17 10:03 ~ 2005-11-17 13:39 (217 minutes)


plot