HOME   LIST
‹–   –›

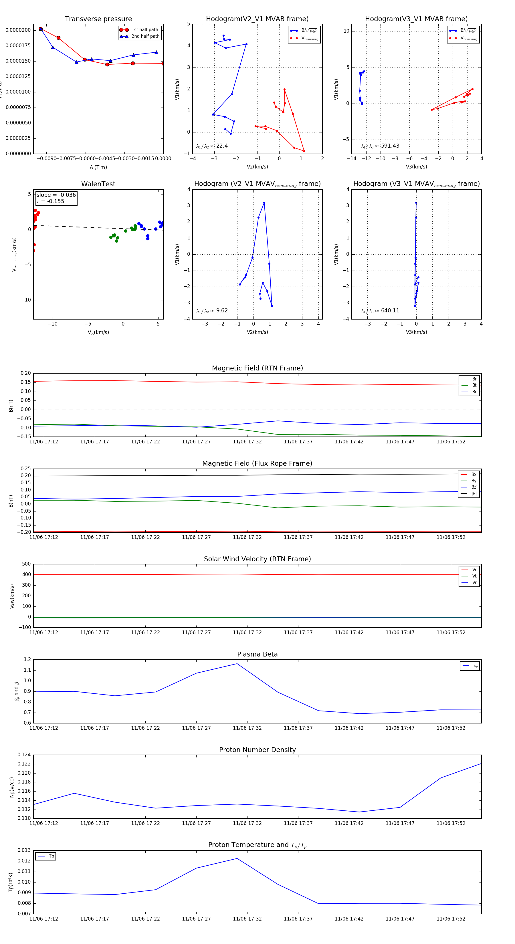
Flux Rope in 2005

Flux Rope Event 2005-11-06 17:11 ~ 2005-11-06 17:55 (45 minutes)


plot