HOME   LIST
‹–   –›

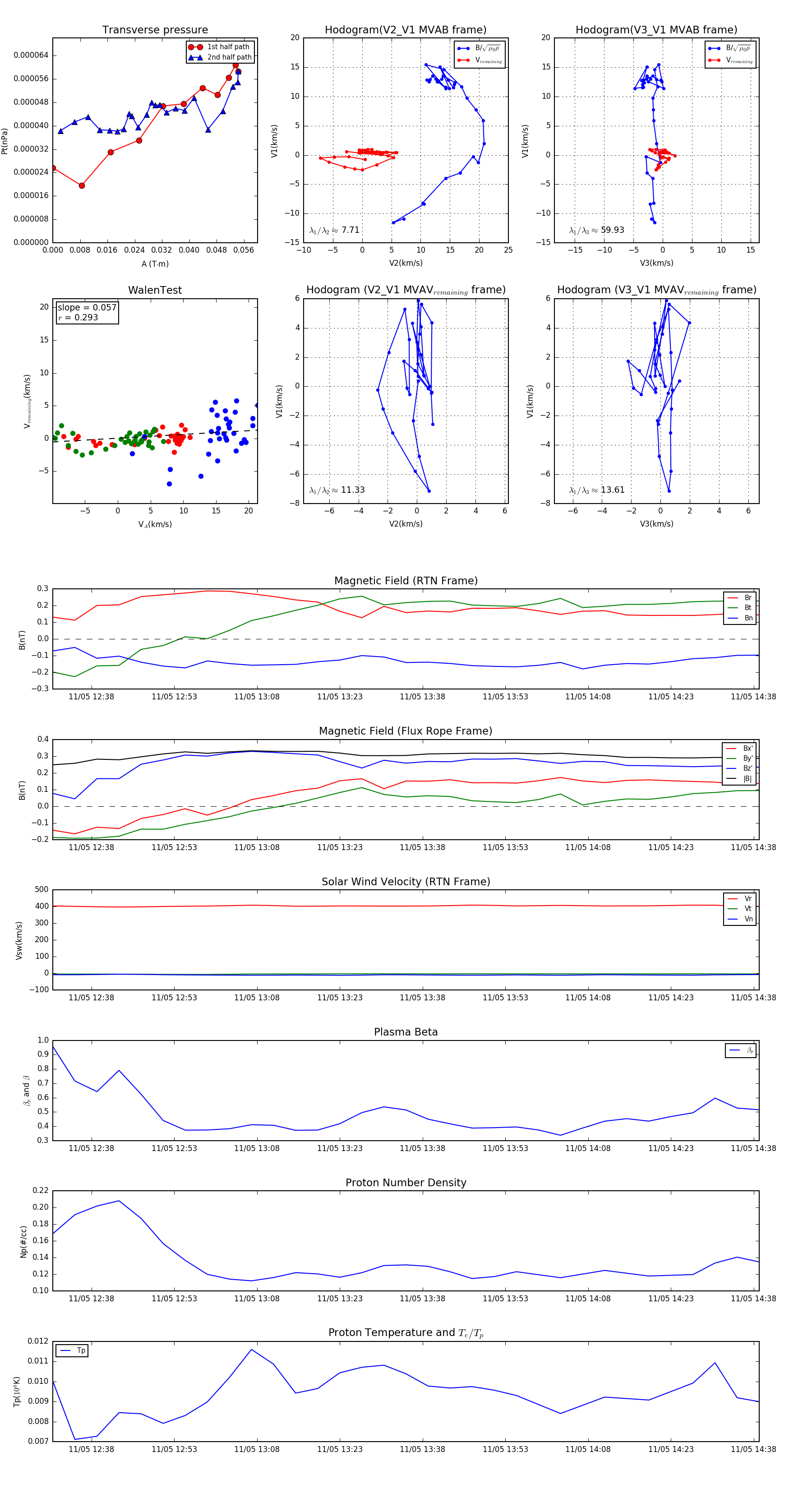
Flux Rope in 2005

Flux Rope Event 2005-11-05 12:31 ~ 2005-11-05 14:39 (129 minutes)


plot