HOME   LIST
‹–   –›

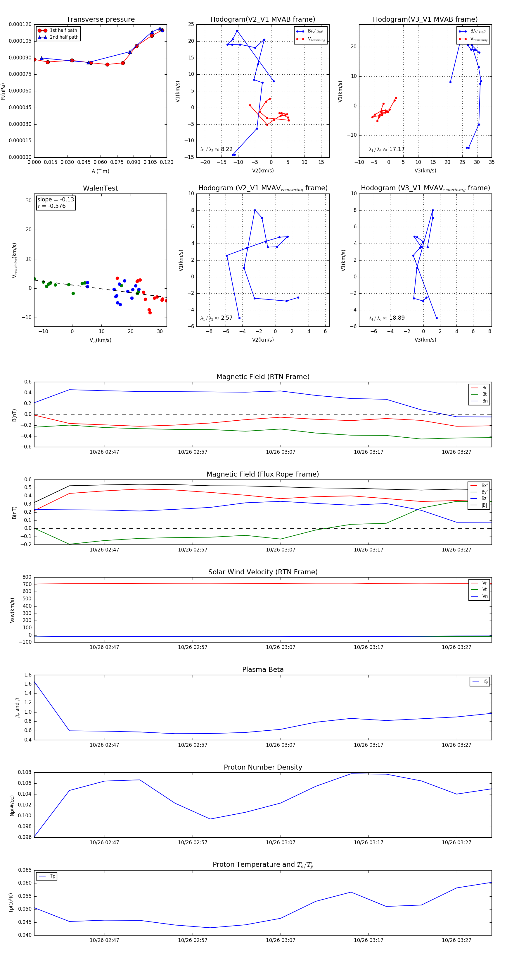
Flux Rope in 2005

Flux Rope Event 2005-10-26 02:39 ~ 2005-10-26 03:31 (53 minutes)


plot