HOME   LIST
‹–   –›

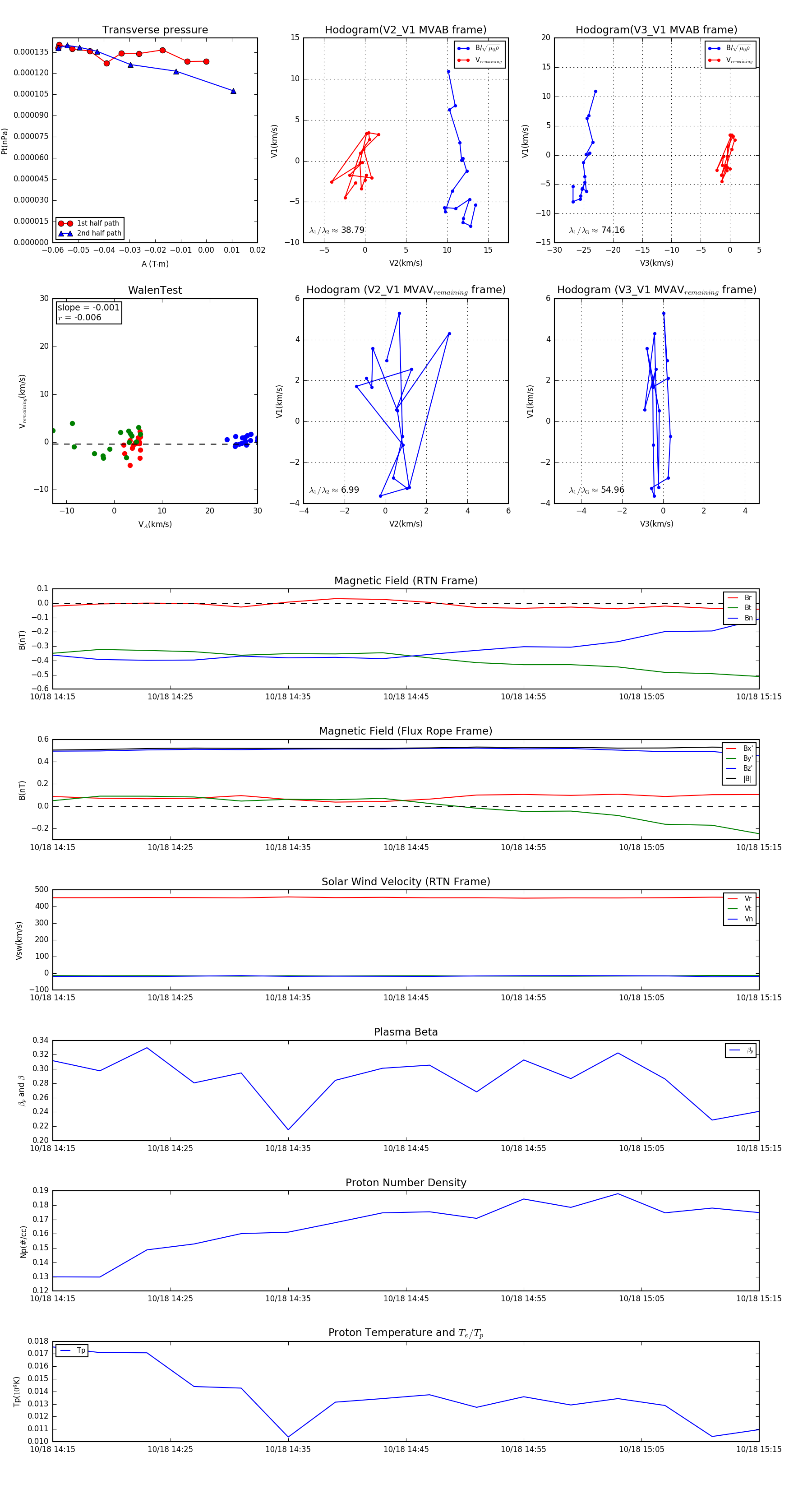
Flux Rope in 2005

Flux Rope Event 2005-10-18 14:15 ~ 2005-10-18 15:15 (61 minutes)


plot