HOME   LIST
‹–   –›

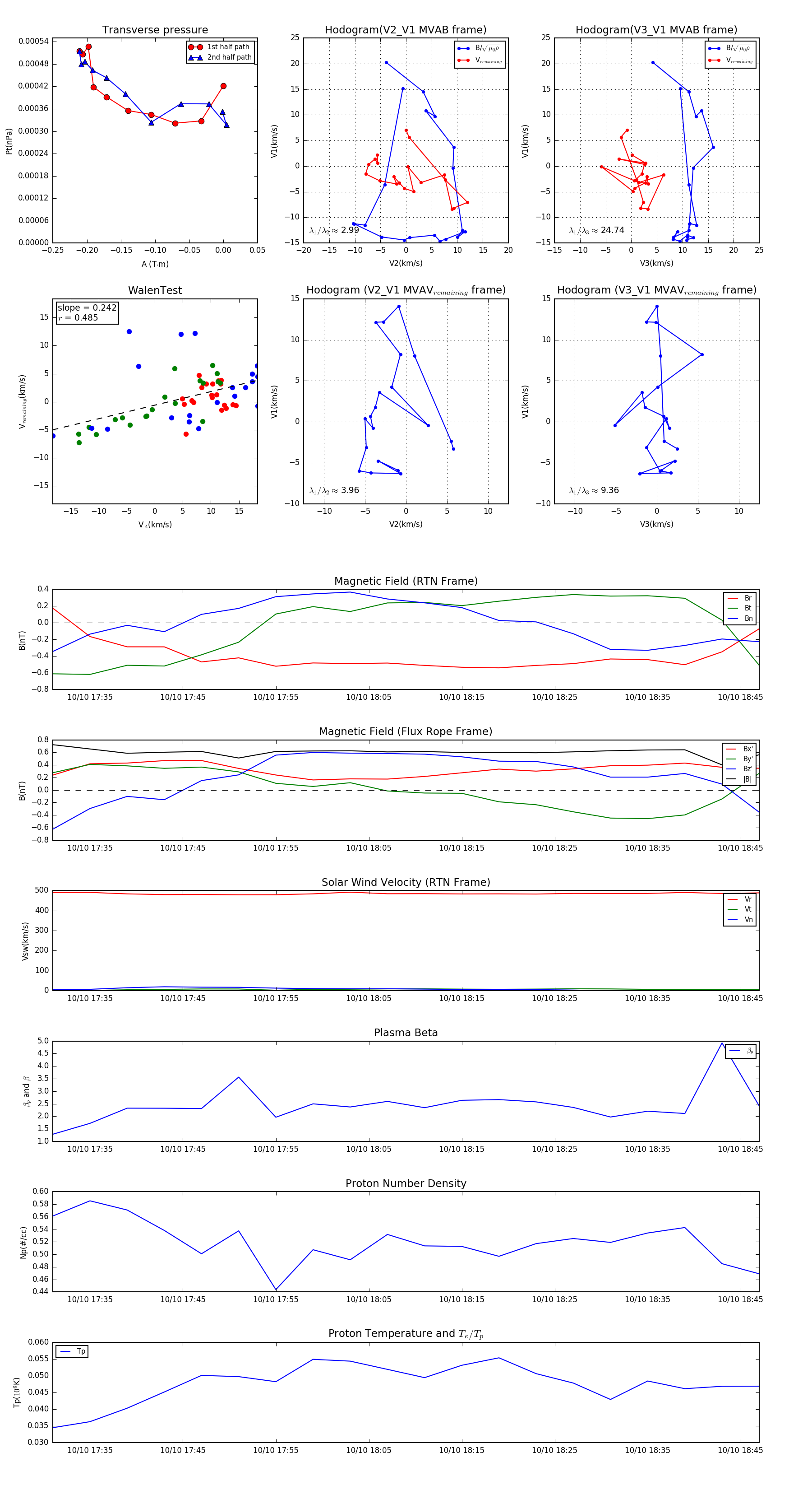
Flux Rope in 2005

Flux Rope Event 2005-10-10 17:31 ~ 2005-10-10 18:47 (77 minutes)


plot