HOME   LIST
‹–   –›

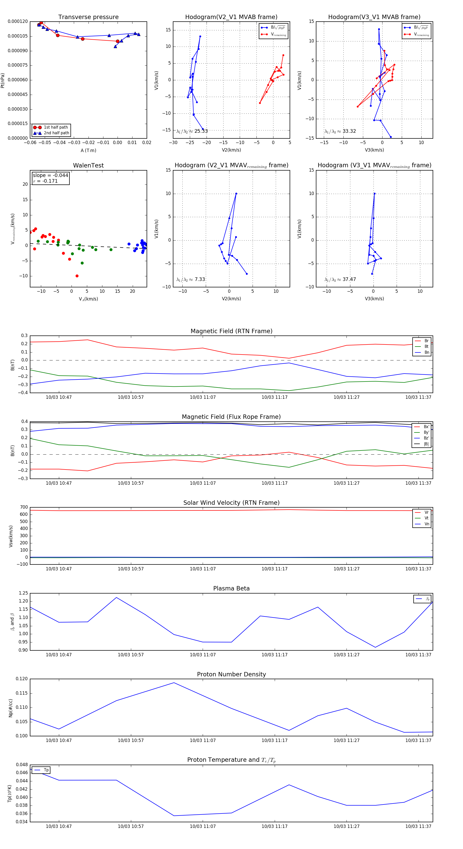
Flux Rope in 2005

Flux Rope Event 2005-10-03 10:43 ~ 2005-10-03 11:39 (57 minutes)


plot