HOME   LIST
‹–   –›

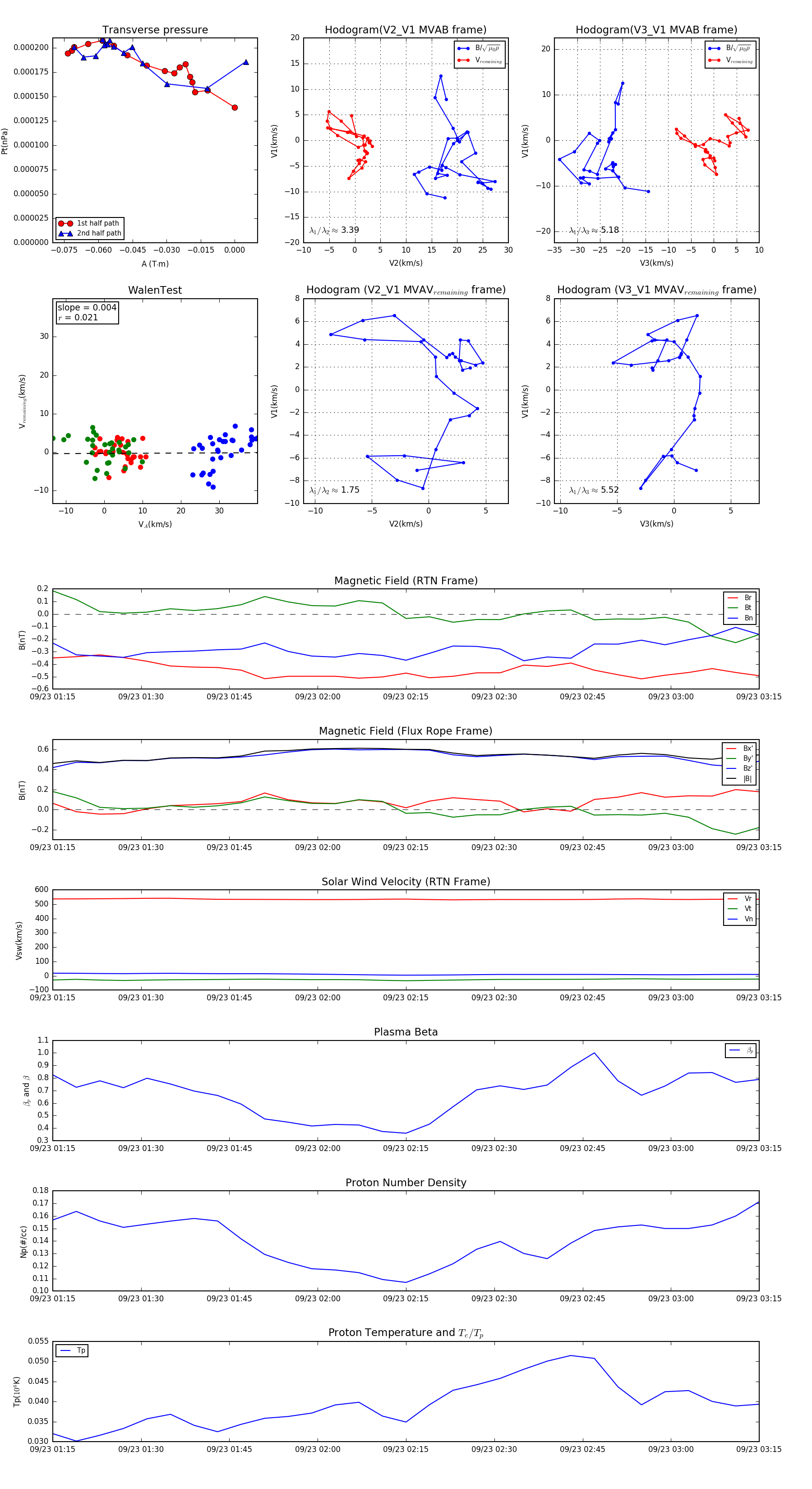
Flux Rope in 2005

Flux Rope Event 2005-09-23 01:15 ~ 2005-09-23 03:15 (121 minutes)


plot