HOME   LIST
‹–   –›

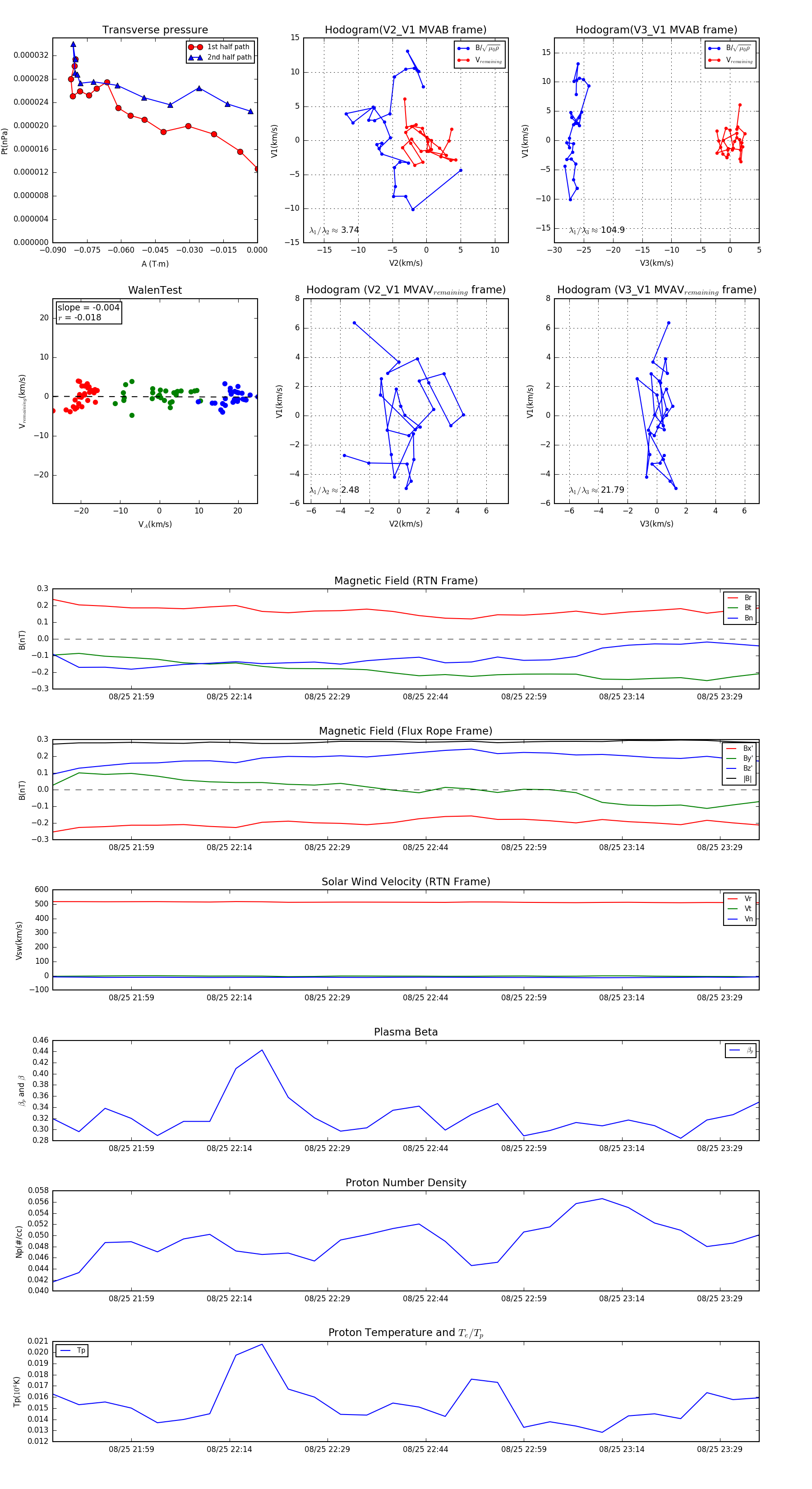
Flux Rope in 2005

Flux Rope Event 2005-08-25 21:47 ~ 2005-08-25 23:35 (109 minutes)


plot