HOME   LIST
‹–   –›

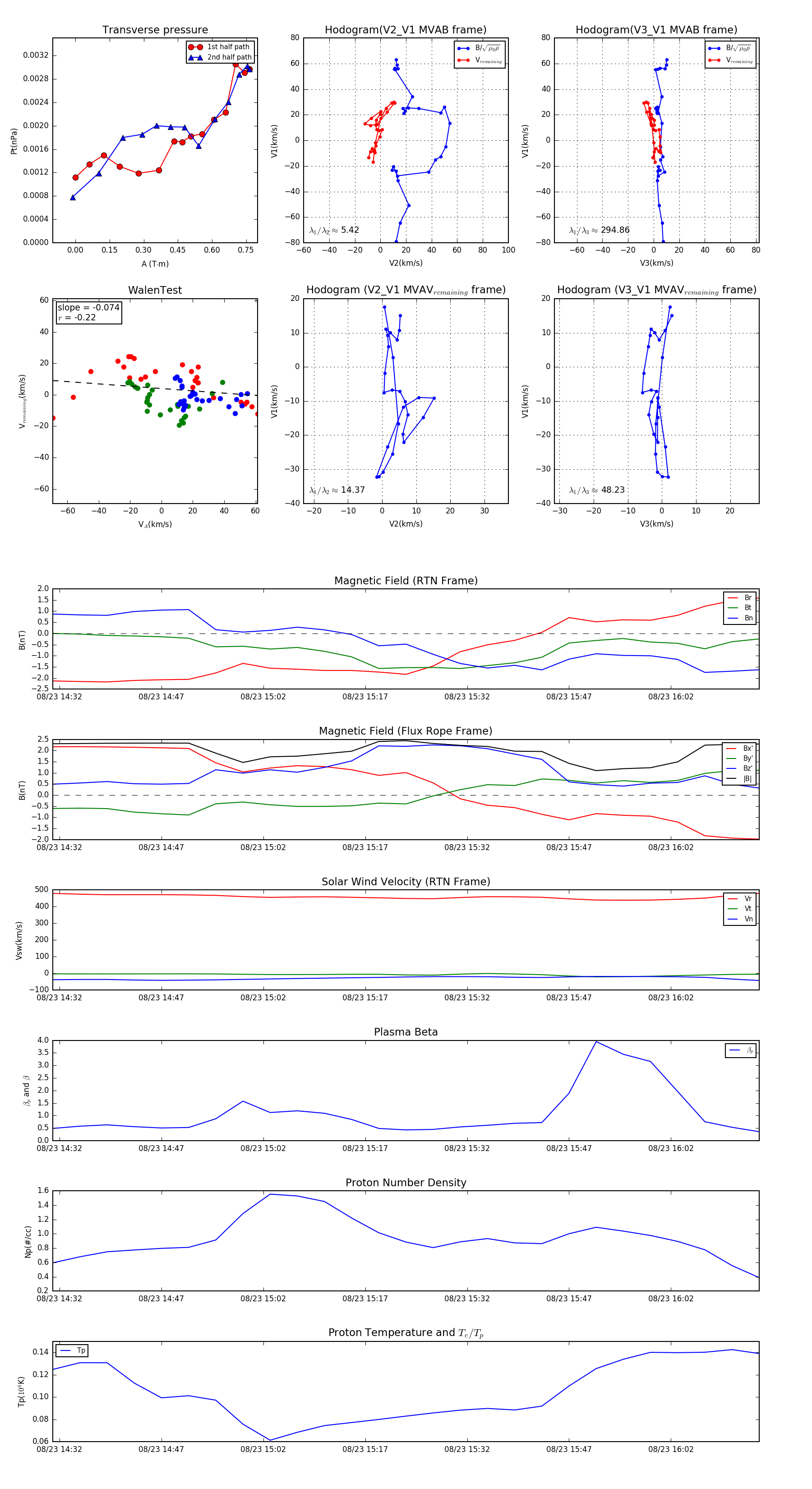
Flux Rope in 2005

Flux Rope Event 2005-08-23 14:31 ~ 2005-08-23 16:15 (105 minutes)


plot