HOME   LIST
‹–   –›

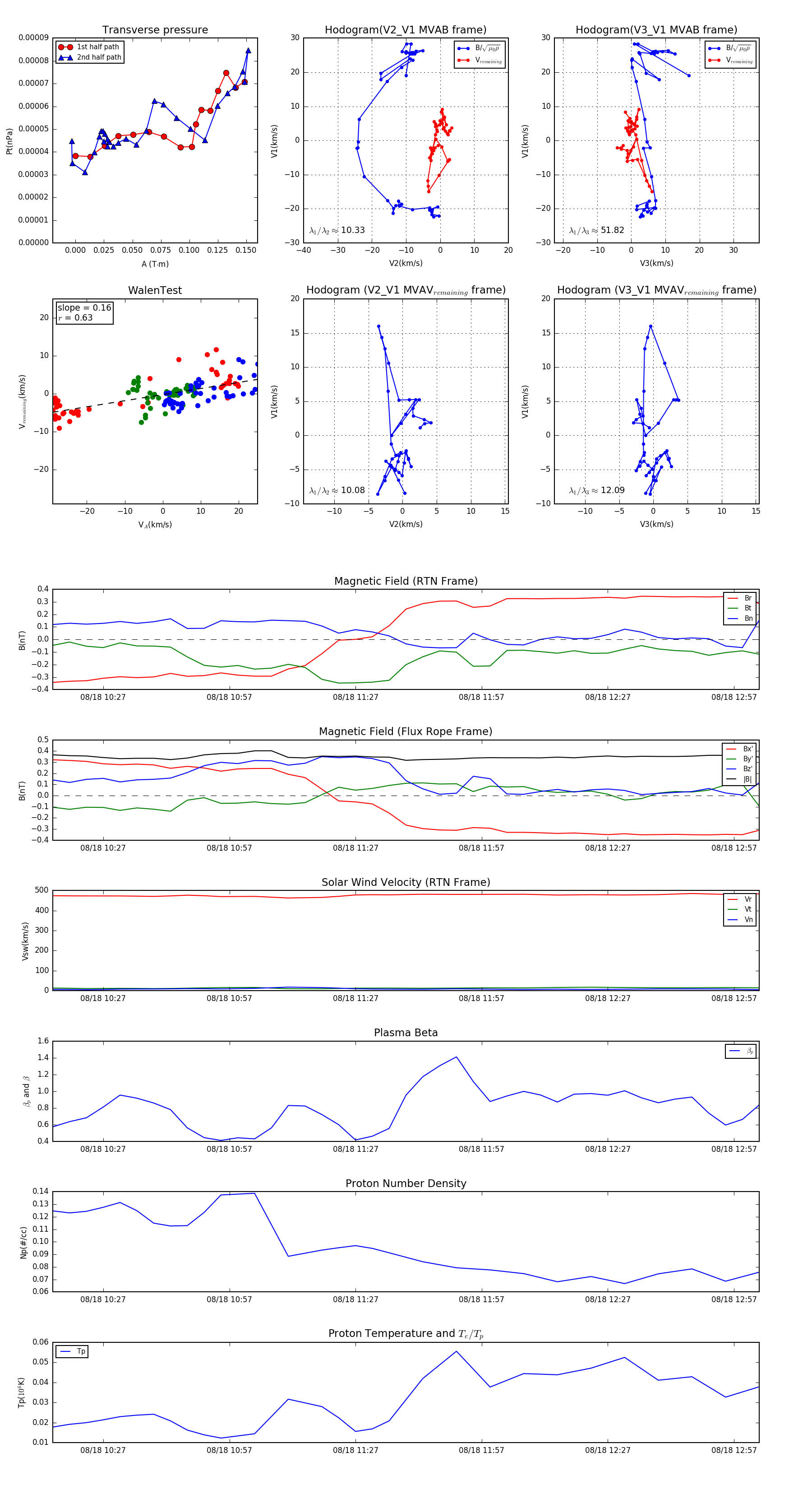
Flux Rope in 2005

Flux Rope Event 2005-08-18 10:15 ~ 2005-08-18 13:03 (169 minutes)


plot