HOME   LIST
‹–   –›

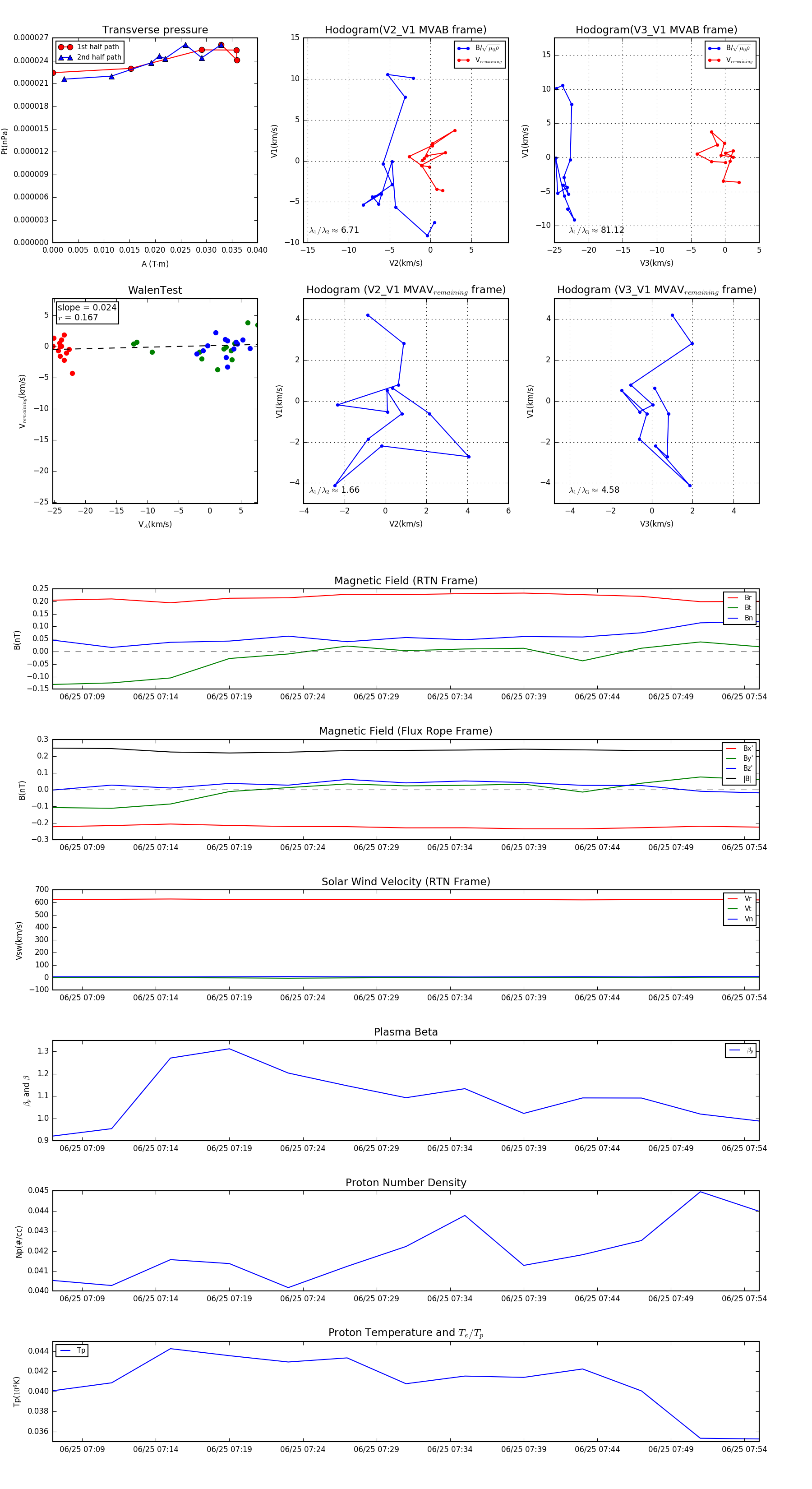
Flux Rope in 2005

Flux Rope Event 2005-06-25 07:07 ~ 2005-06-25 07:55 (49 minutes)


plot