HOME   LIST
‹–   –›

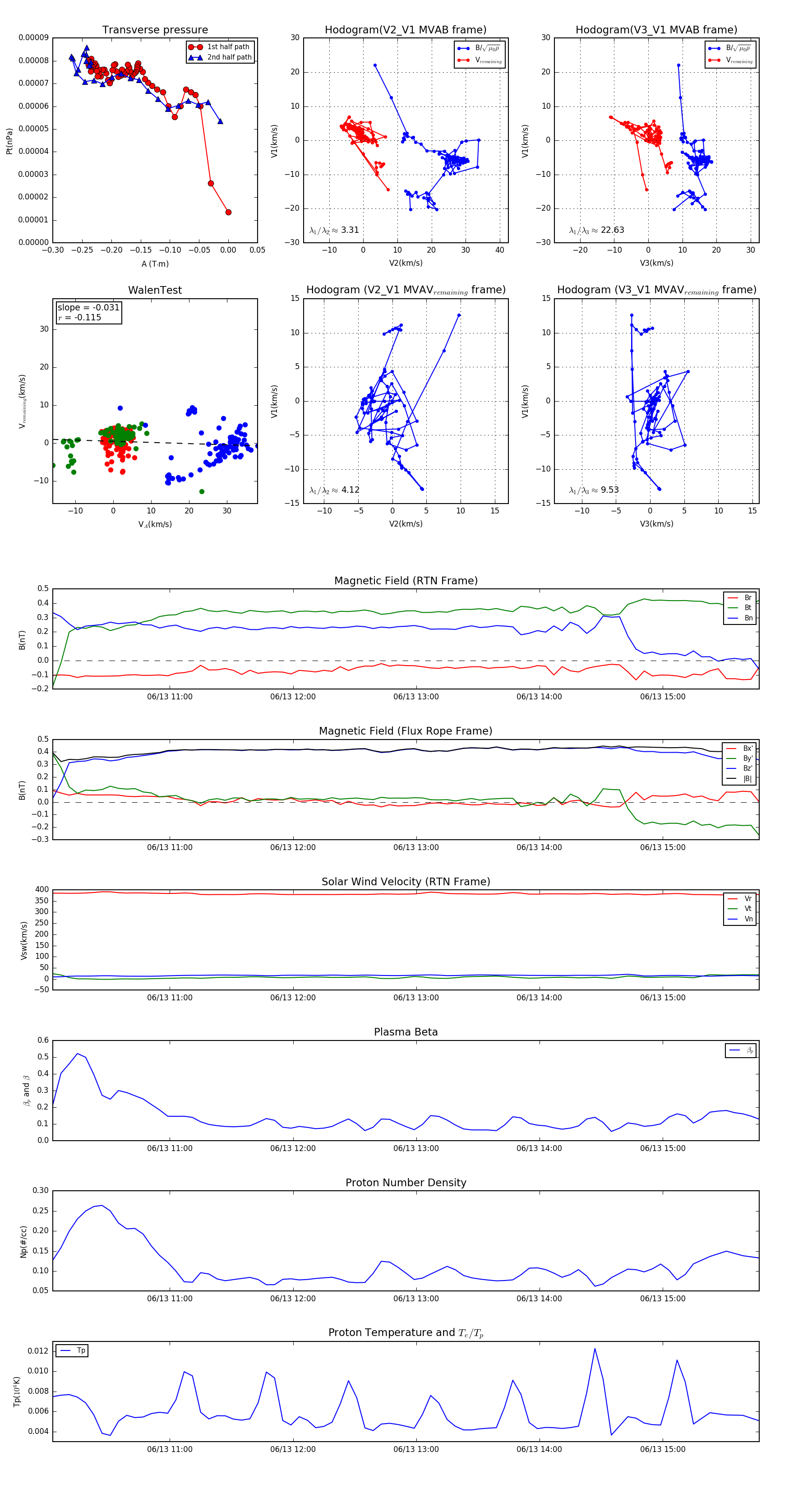
Flux Rope in 2005

Flux Rope Event 2005-06-13 10:03 ~ 2005-06-13 15:47 (345 minutes)


plot