HOME   LIST
‹–   –›

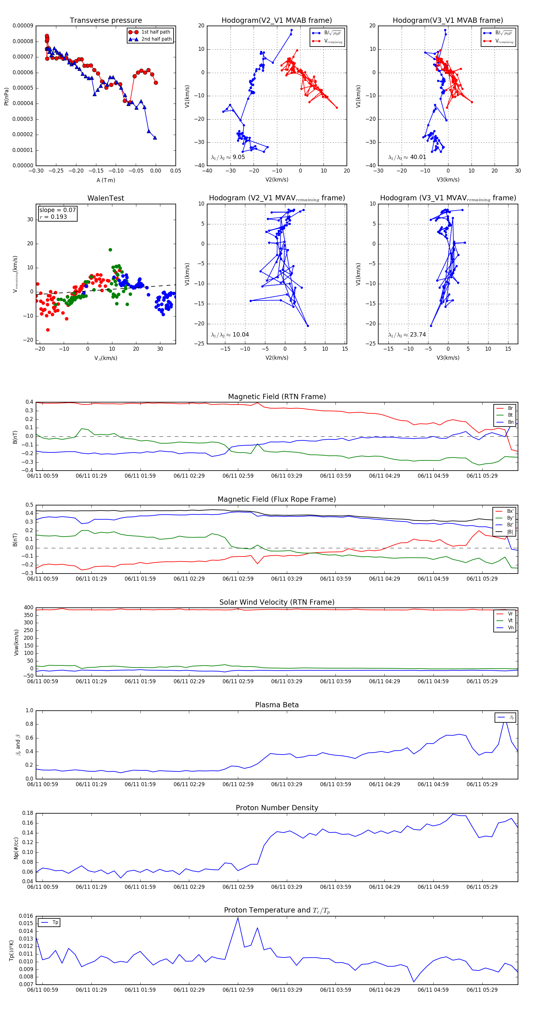
Flux Rope in 2005

Flux Rope Event 2005-06-11 00:55 ~ 2005-06-11 05:51 (297 minutes)


plot