HOME   LIST
‹–   –›

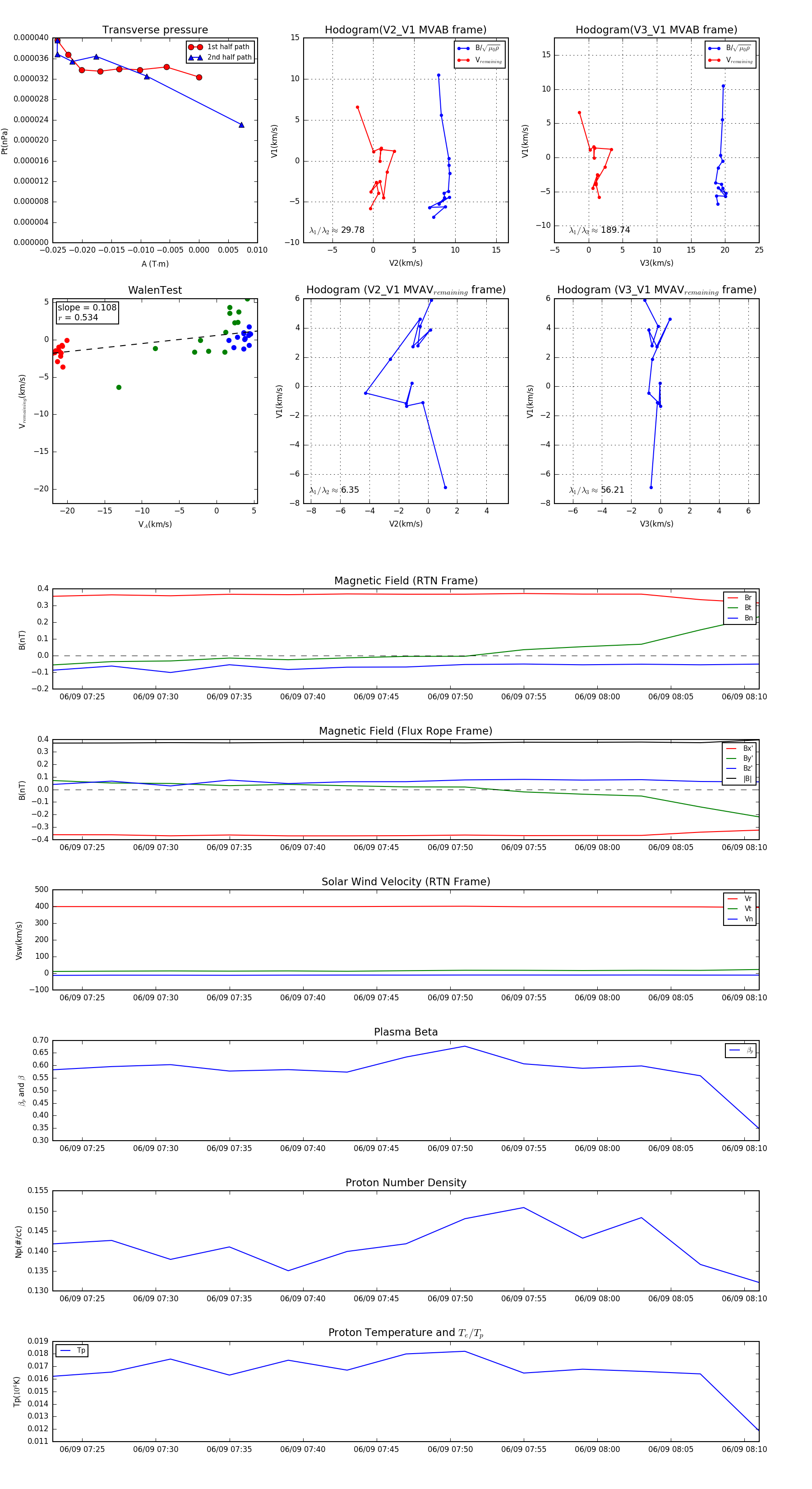
Flux Rope in 2005

Flux Rope Event 2005-06-09 07:23 ~ 2005-06-09 08:11 (49 minutes)


plot