HOME   LIST
‹–   –›

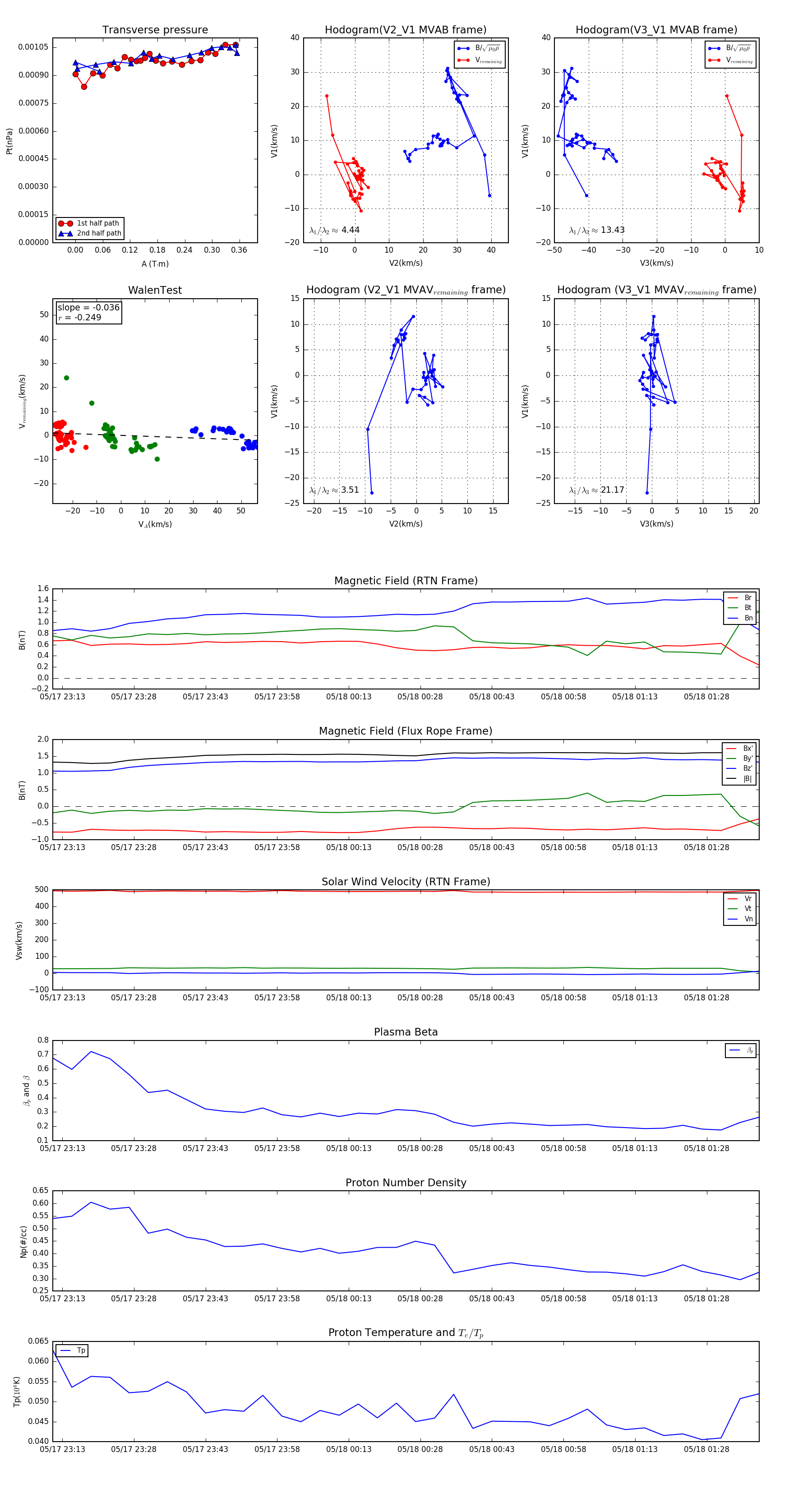
Flux Rope in 2005

Flux Rope Event 2005-05-17 23:11 ~ 2005-05-18 01:39 (149 minutes)


plot