HOME   LIST
‹–   –›

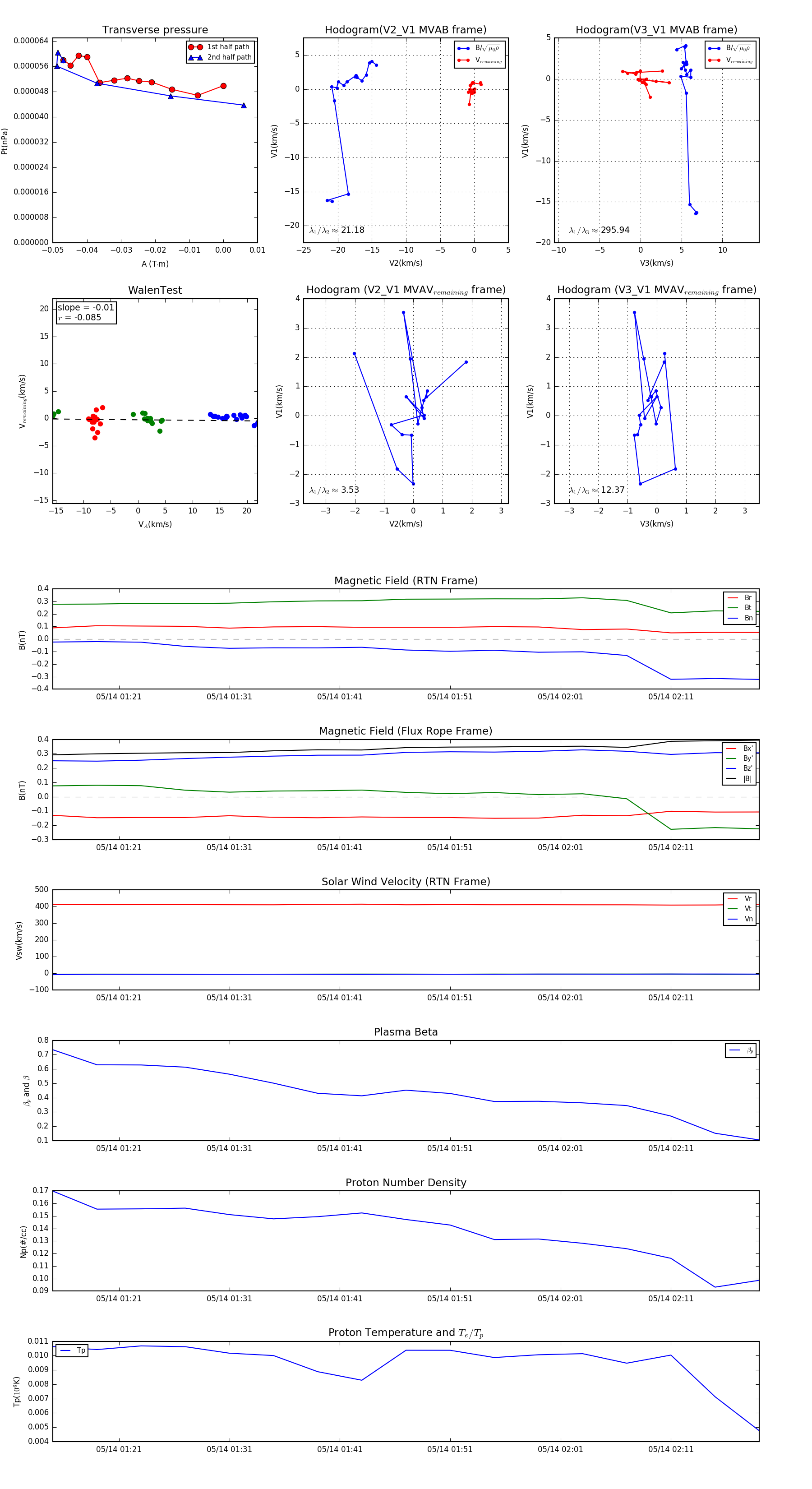
Flux Rope in 2005

Flux Rope Event 2005-05-14 01:15 ~ 2005-05-14 02:19 (65 minutes)


plot