HOME   LIST
‹–   –›

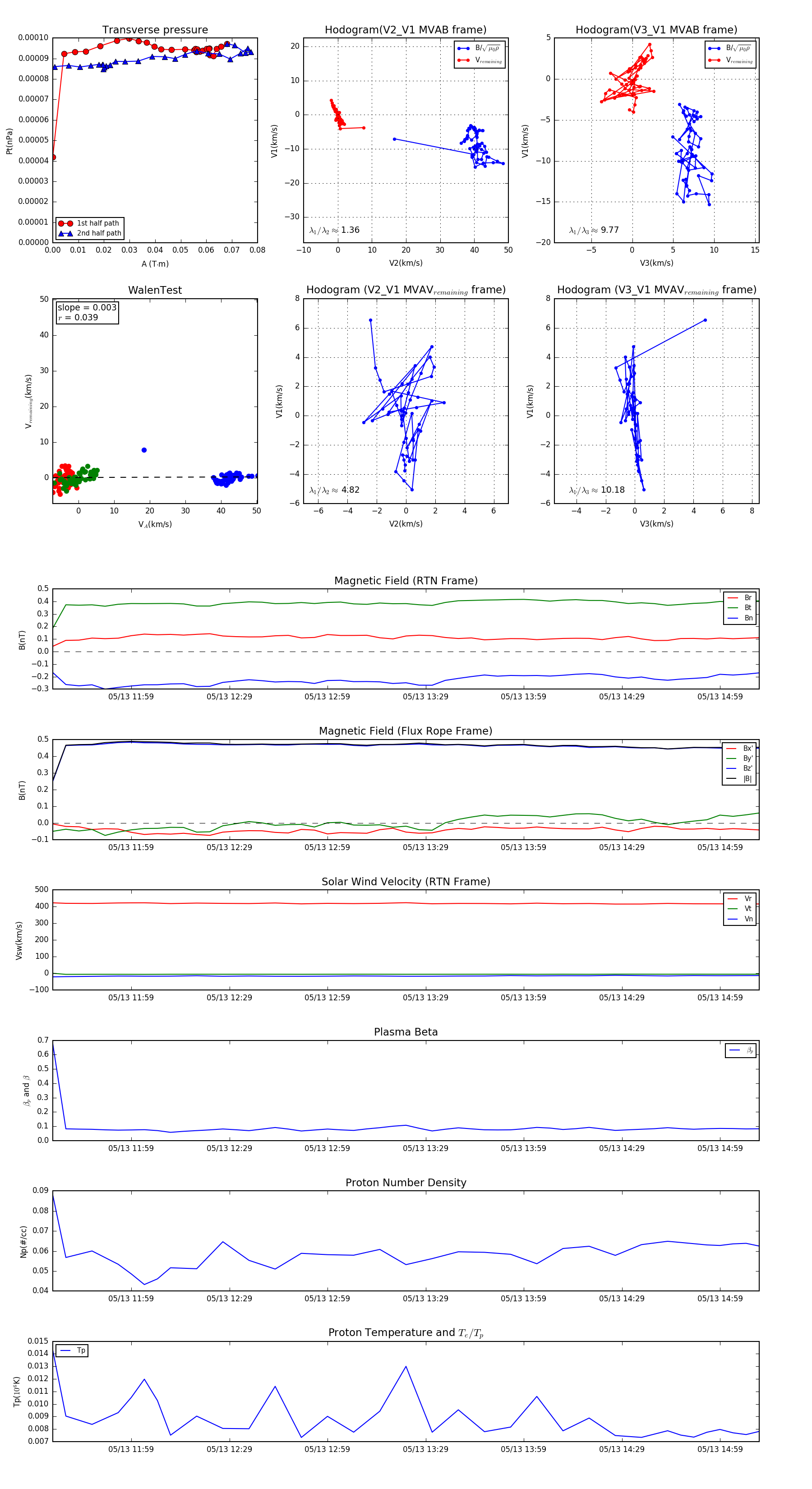
Flux Rope in 2005

Flux Rope Event 2005-05-13 11:35 ~ 2005-05-13 15:11 (217 minutes)


plot