HOME   LIST
‹–   –›

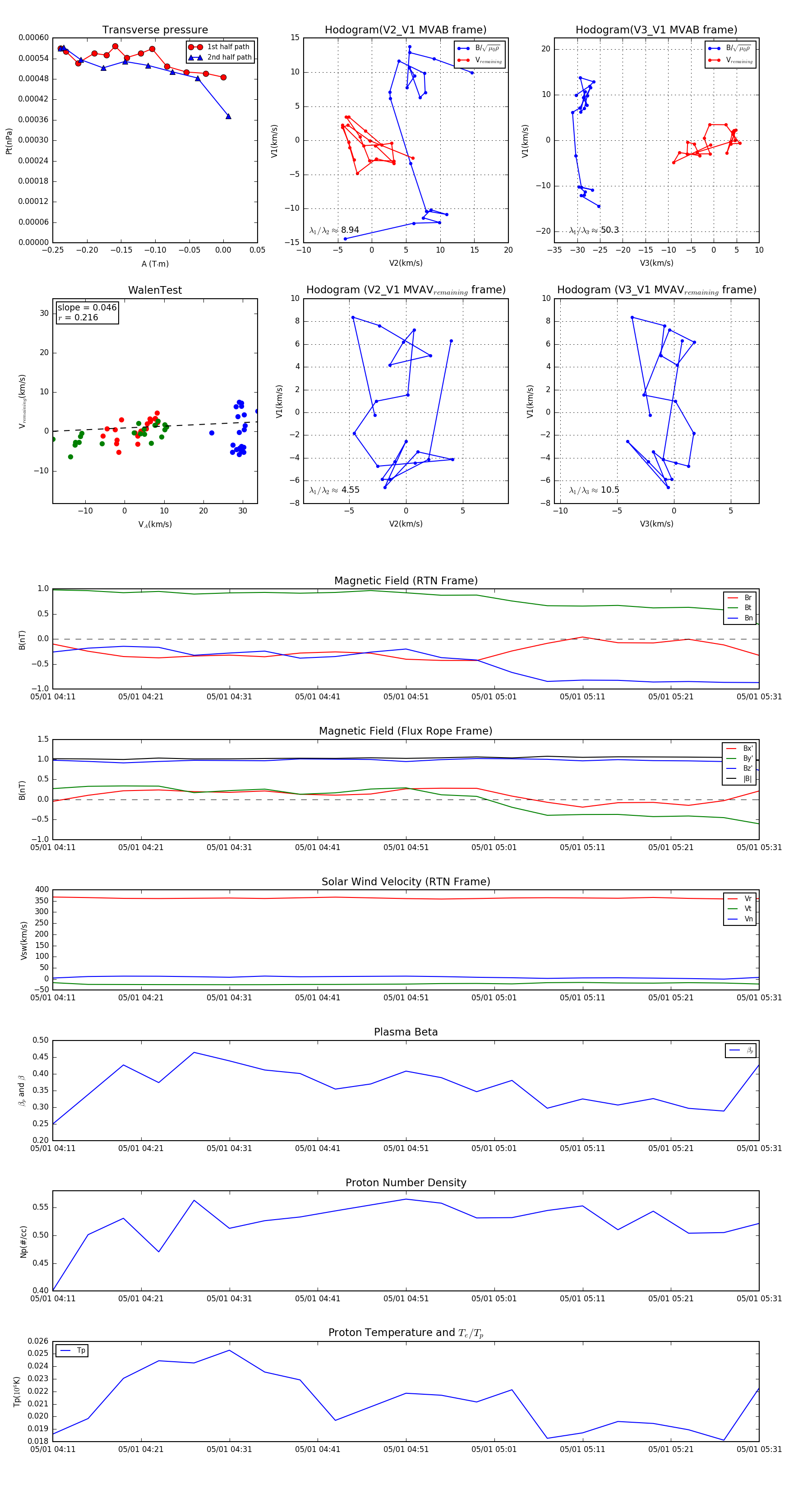
Flux Rope in 2005

Flux Rope Event 2005-05-01 04:11 ~ 2005-05-01 05:31 (81 minutes)


plot