HOME   LIST
‹–   –›

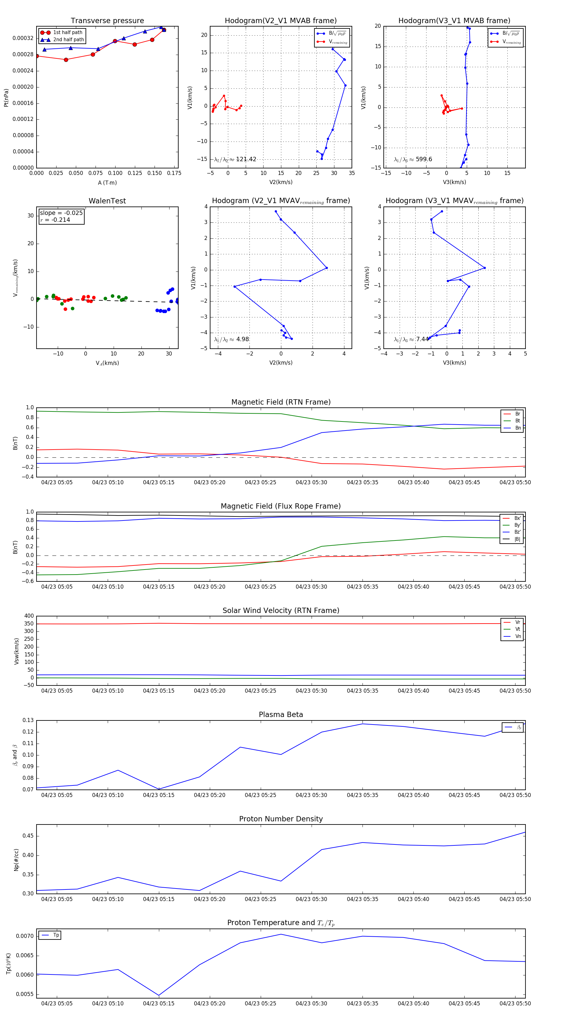
Flux Rope in 2005

Flux Rope Event 2005-04-23 05:03 ~ 2005-04-23 05:51 (49 minutes)


plot