HOME   LIST
‹–   –›

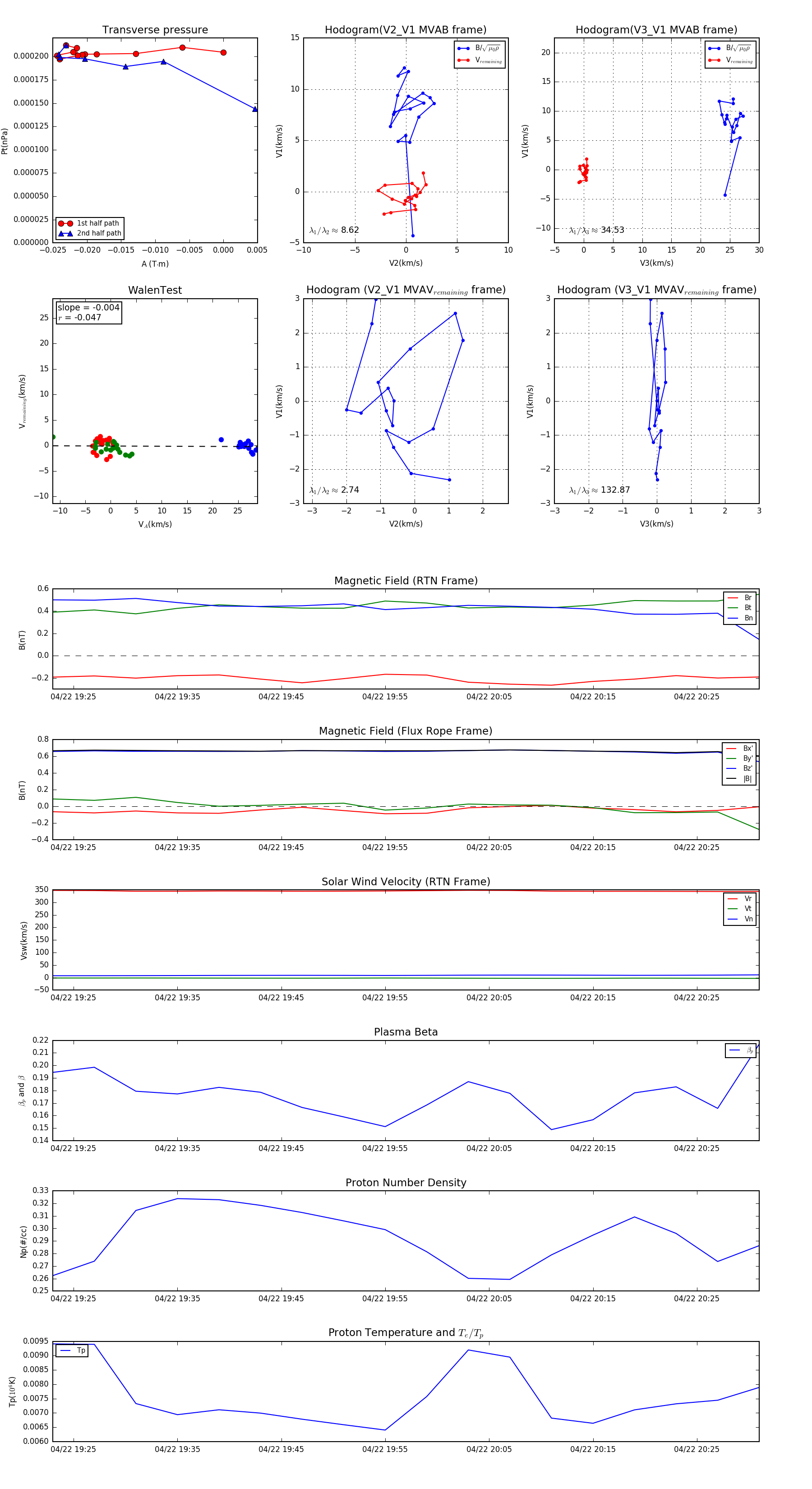
Flux Rope in 2005

Flux Rope Event 2005-04-22 19:23 ~ 2005-04-22 20:31 (69 minutes)


plot