HOME   LIST
‹–   –›

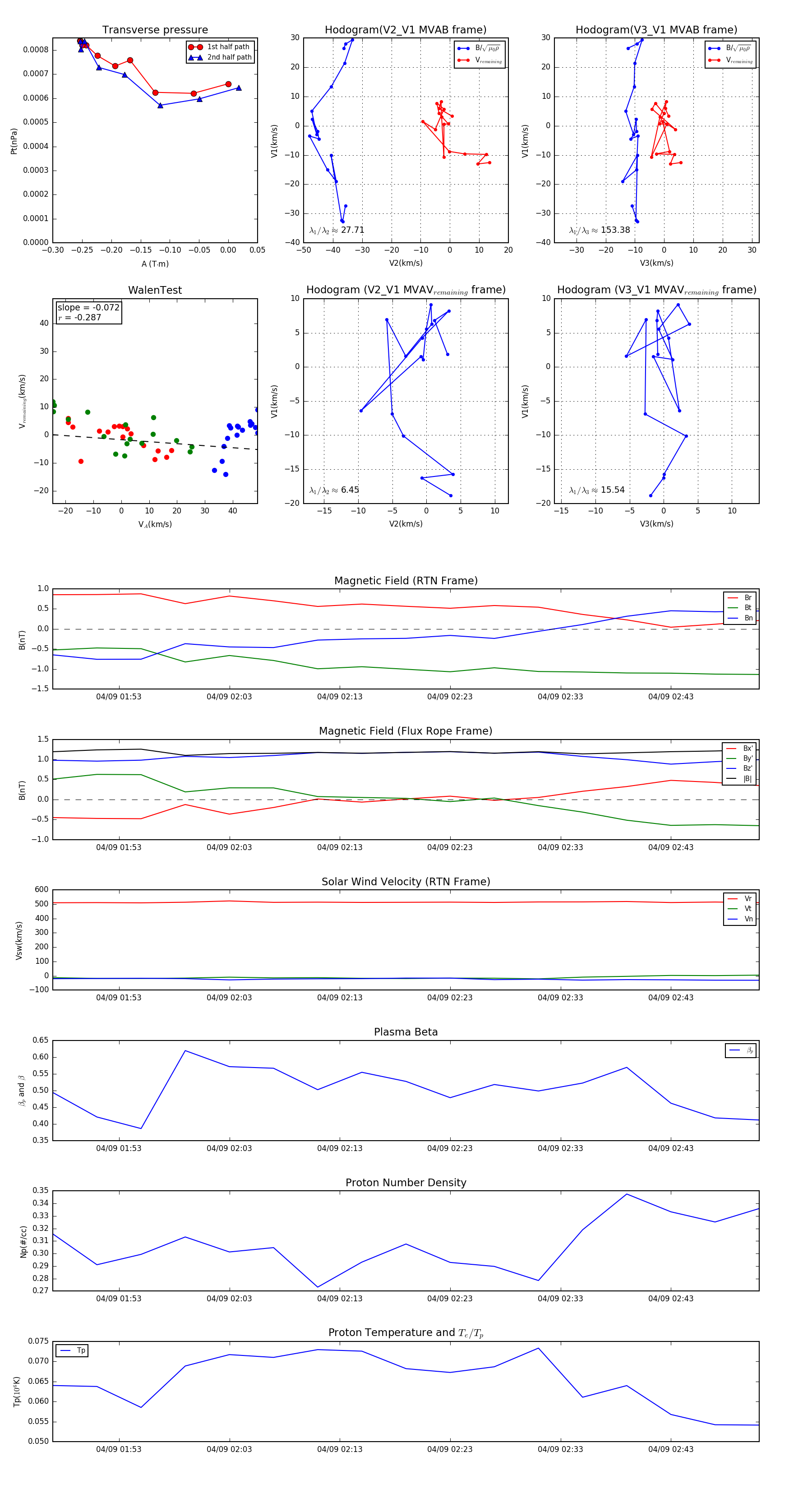
Flux Rope in 2005

Flux Rope Event 2005-04-09 01:47 ~ 2005-04-09 02:51 (65 minutes)


plot