HOME   LIST
‹–   –›

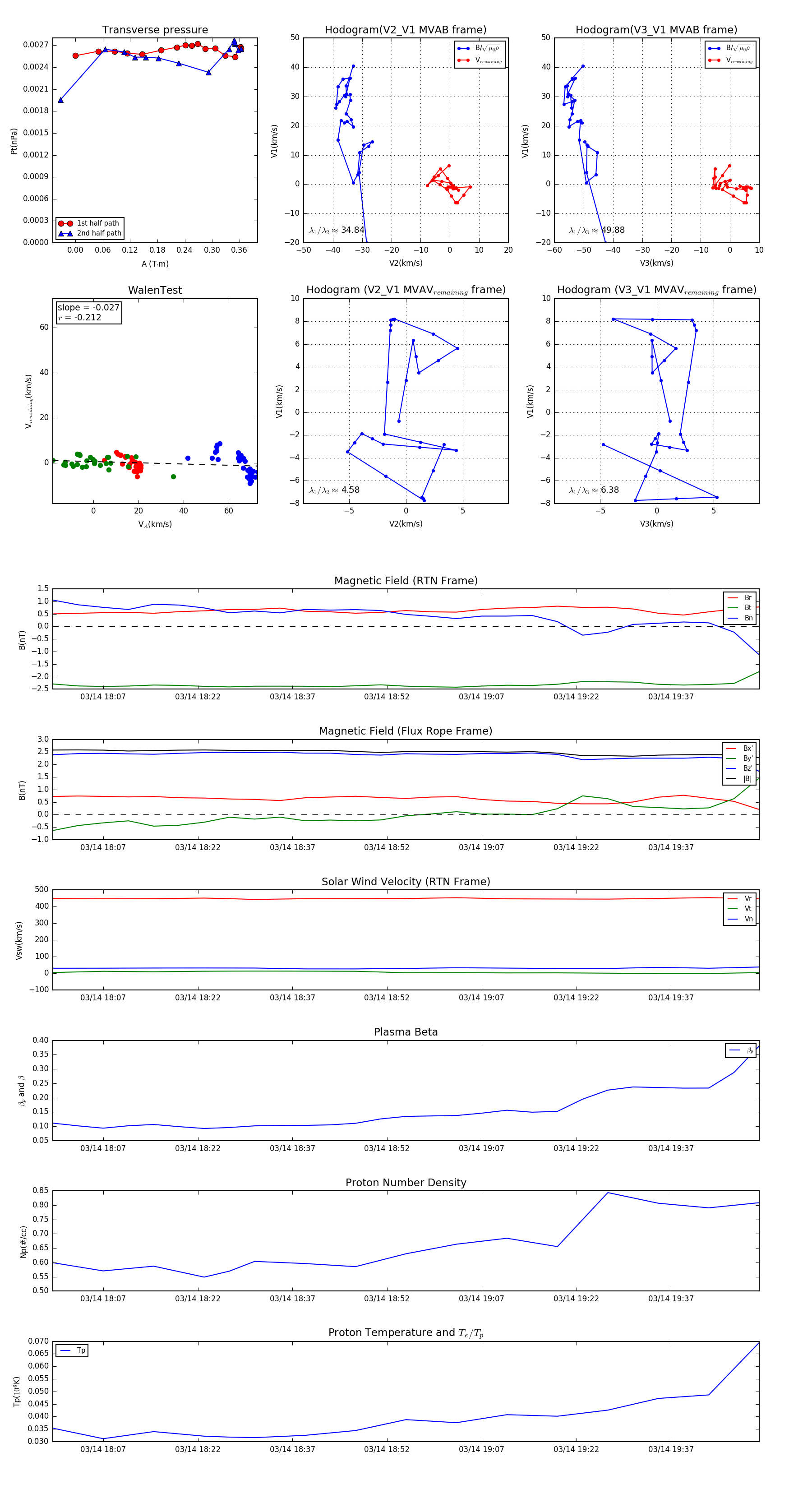
Flux Rope in 2005

Flux Rope Event 2005-03-14 17:59 ~ 2005-03-14 19:51 (113 minutes)


plot