HOME   LIST
‹–   –›

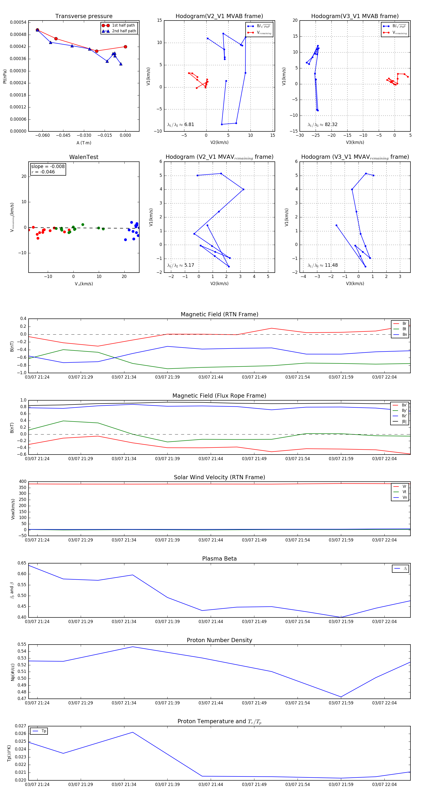
Flux Rope in 2005

Flux Rope Event 2005-03-07 21:23 ~ 2005-03-07 22:07 (45 minutes)


plot