HOME   LIST
‹–   –›

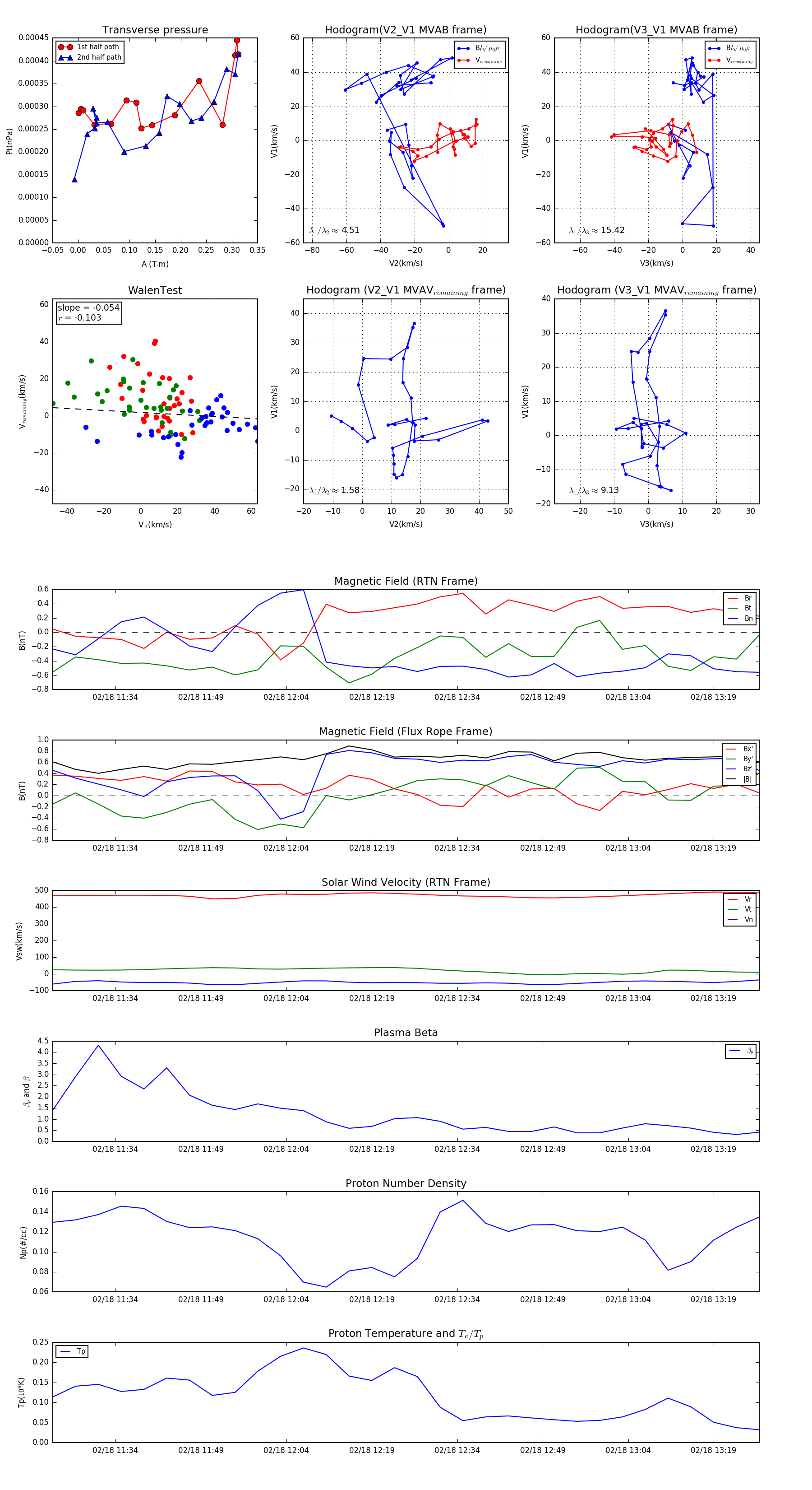
Flux Rope in 2005

Flux Rope Event 2005-02-18 11:23 ~ 2005-02-18 13:27 (125 minutes)


plot