HOME   LIST
‹–   –›

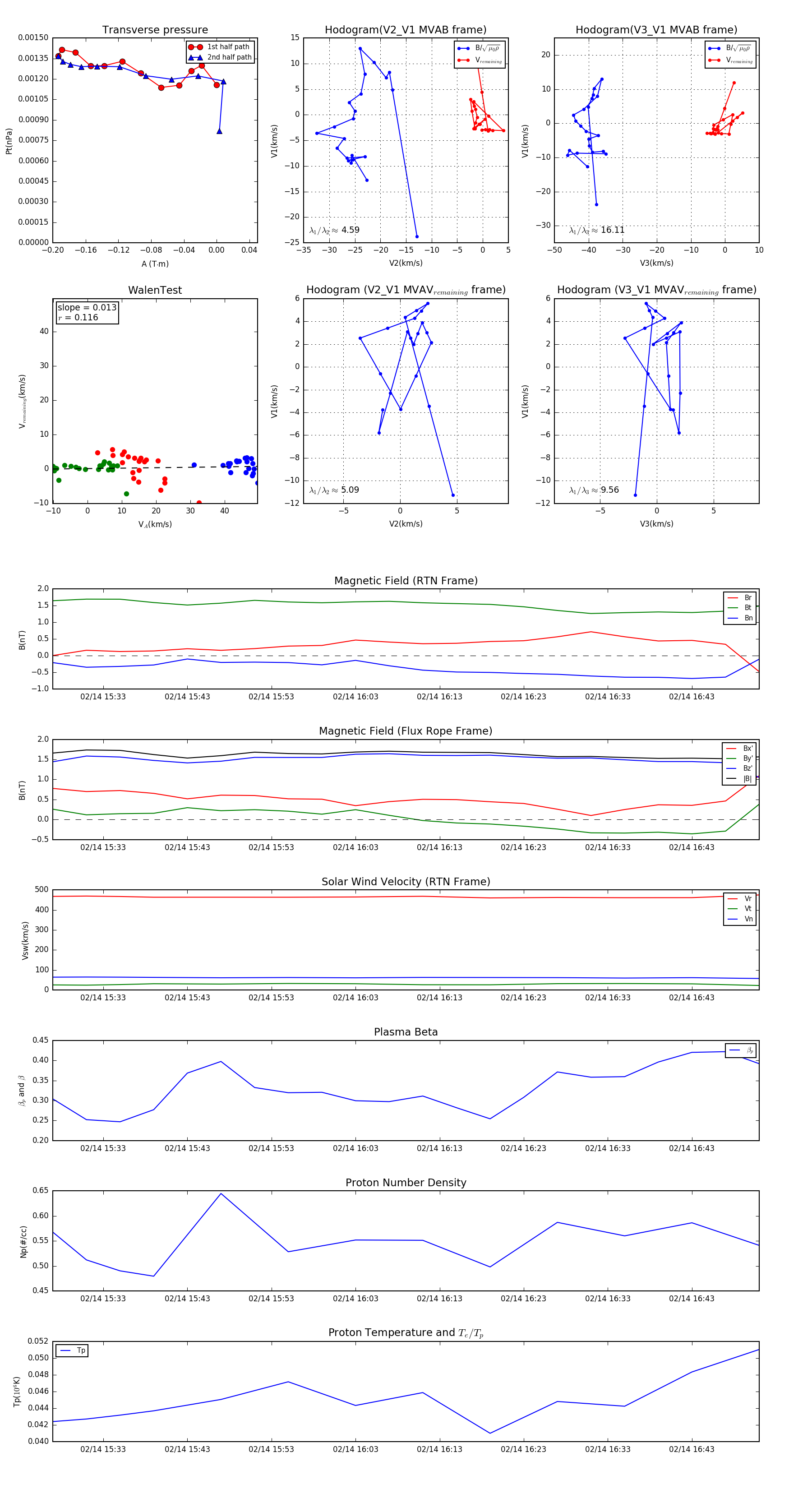
Flux Rope in 2005

Flux Rope Event 2005-02-14 15:27 ~ 2005-02-14 16:51 (85 minutes)


plot