HOME   LIST
‹–   –›

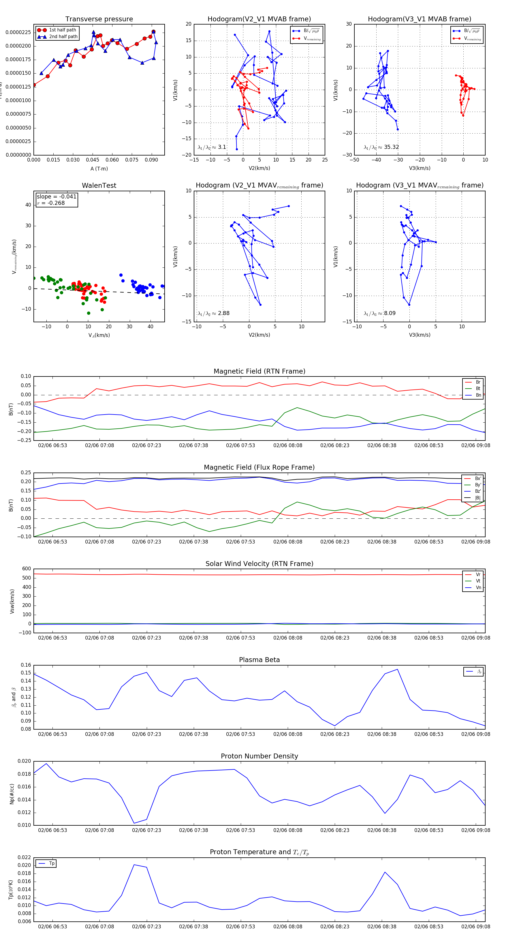
Flux Rope in 2005

Flux Rope Event 2005-02-06 06:47 ~ 2005-02-06 09:11 (145 minutes)


plot