HOME   LIST
‹–   –›

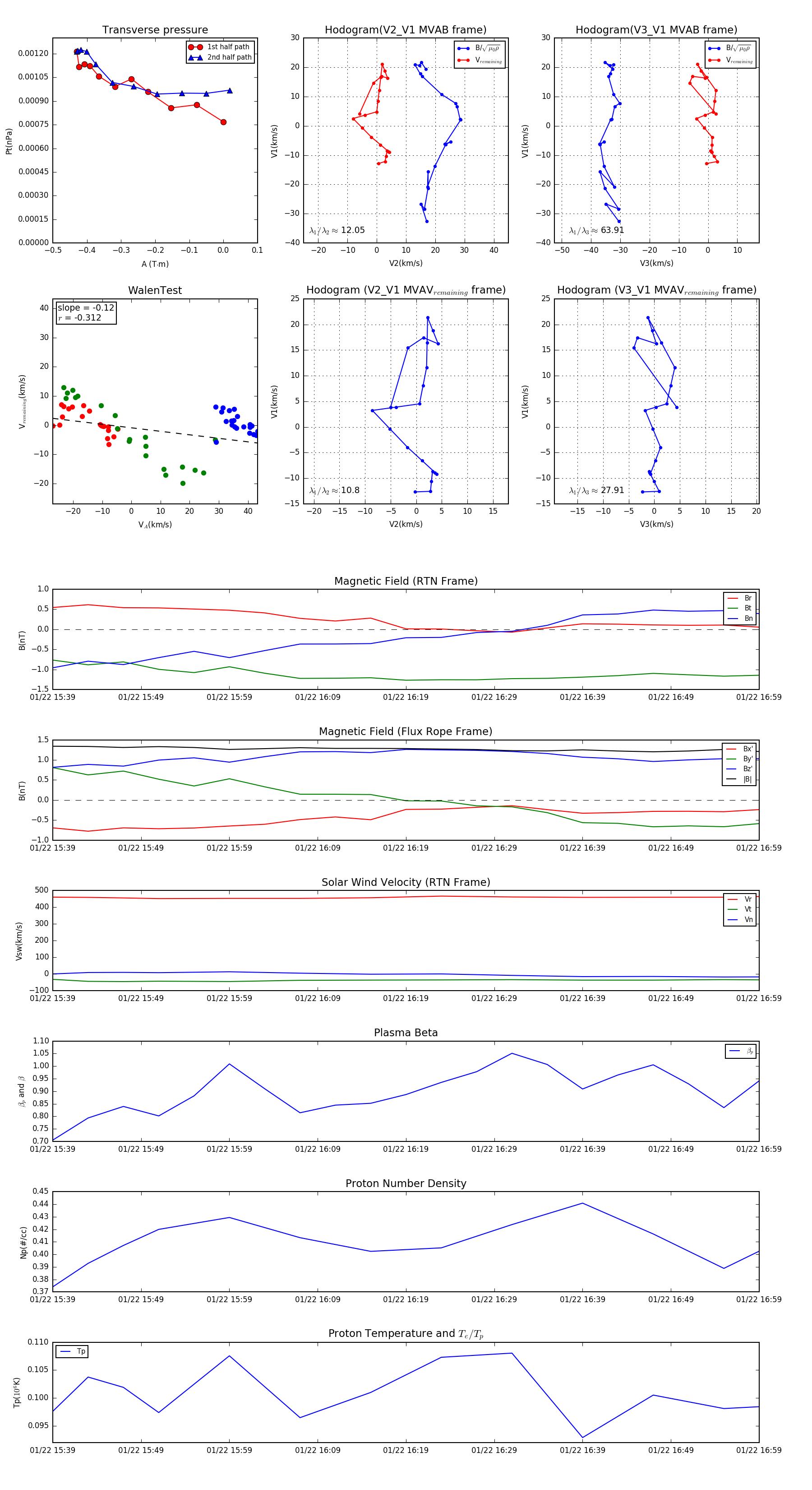
Flux Rope in 2005

Flux Rope Event 2005-01-22 15:39 ~ 2005-01-22 16:59 (81 minutes)


plot